Overview
Are you concerned about missing teeth and the impact they have on your smile? Single tooth partial dentures offer an effective solution that not only enhances aesthetics but also restores functionality, all while preserving the integrity of your surrounding natural teeth. We understand that the process of obtaining dentures can feel daunting, but rest assured, our high-quality materials and thoughtful design mimic natural teeth, ensuring a comfortable fit.
Furthermore, we provide a step-by-step process to guarantee that your dentures fit properly. This means that you can enjoy improved confidence and a better quality of life without the stress of lengthy dental visits. Your comfort is our priority, and we are here to support you every step of the way. Discover how single tooth partial dentures can transform your smile and enhance your daily life.
Introduction
Single tooth partial dentures represent a meaningful advancement in dental technology, offering individuals a practical solution for missing teeth while prioritizing the health of surrounding natural teeth.
We understand that these prosthetics not only restore the aesthetic appeal of your smile but also enhance essential functions like chewing and speaking, ultimately boosting your confidence in social interactions.
Are you tired of lengthy dental visits? The journey to finding the right partial denture can be filled with questions and uncertainties—what materials are best? How can you ensure a proper fit?
By exploring the intricacies of single tooth partial dentures, you can uncover the answers to these pressing concerns and take informed steps toward a more confident smile.
Understand Single Tooth Partial Dentures
Single tooth partial appliances serve as compassionate dental solutions for replacing one or more missing teeth, all while preserving the integrity of your nearby natural teeth. Crafted from high-quality materials like acrylic and metal, these dental prosthetics are designed to closely mimic the appearance of natural teeth, ensuring a seamless integration with your smile. Beyond their aesthetic charm, they significantly enhance functionality, improving your ability to chew and speak, which can lead to a newfound confidence in social settings.
Are you tired of feeling self-conscious about absent teeth? Many individuals who have struggled with this issue often share a renewed sense of self-worth after receiving removable dental appliances. Imagine someone who once hesitated to dine out due to embarrassment, now able to enjoy meals with friends, or a bride-to-be who can utilize same-day prosthetics to ensure a radiant smile for her wedding photos.
The materials used in single tooth partials play a vital role in both durability and comfort. Premium acrylics and porcelain are typically employed, offering a natural appearance along with resistance to wear and staining. As Dr. Lana Kavetsis highlights, ‘Single tooth partial appliances are designed to imitate the color, shape, and texture of your natural teeth,’ showcasing the advancements in prosthetic technology that prioritize patient satisfaction.
Furthermore, DentKits provides these tooth replacements at a fraction of the cost of local clinics, allowing you to save significantly compared to traditional options. With proper care, these dental appliances can last for several years, offering both aesthetic and functional benefits that enhance your overall quality of life. Your comfort is our priority, and we invite you to explore how DentKits can .

Evaluate Your Needs and Preferences
When considering single tooth partial dentures, it is essential to evaluate your oral needs alongside your personal preferences. Have you thought about the location of your missing tooth and how it impacts your smile and functionality?
Furthermore, budget plays a crucial role; many busy professionals typically set aside between $1,000 and $3,000 for oral care solutions, depending on the complexity and materials used.
Reflect on your aesthetic preferences: do you desire a natural appearance, or are you open to more distinctive designs? In addition, consider whether you seek a temporary fix or a long-term solution that will serve you well for years to come.
By addressing these questions, you can clarify your priorities and make a well-informed choice that aligns with your lifestyle and dental health goals. Your comfort is our priority, and we are here to every step of the way.

Follow the At-Home Impression Process
To acquire your single tooth partial, we understand that following the instructions of the is essential for your success. Are you tired of lengthy dental visits? Here’s a step-by-step guide to ensure a successful impression that prioritizes your comfort:
- Prepare Your Materials: Begin by setting up a clean workspace and gathering all components of the casting kit, including trays and putty.
- Mix the Putty: Combine the putty according to the instructions until it achieves a uniform color. This means avoiding common mistakes like improper mixing, which can lead to flawed results.
- Fill the Tray: Generously fill the tray with the mixed putty, ensuring complete coverage of the surface.
- Take the Impression: Position the tray in your mouth, pressing it firmly against your gums and teeth. Hold it in position for the suggested duration to capture a detailed representation.
- Remove and Inspect: Carefully take out the tray and examine the print for clarity and detail. If it lacks definition, don’t hesitate to repeat the process for a better result.
- Send It Back: Once you are content with the result, package it according to the provided instructions and return it to the dental lab for processing.
Statistics suggest that precise perceptions greatly improve user satisfaction with at-home dental processes. Many patients report enhanced comfort and fit when adhering closely to these guidelines. Furthermore, dental experts stress the significance of accurate molds, observing that even small mistakes can influence the final outcome. Real-world examples demonstrate that patients who follow the impression process frequently attain successful results, resulting in a more comfortable and functional experience with their dental appliances. By adhering to these steps meticulously, you can guarantee that your prosthetic teeth fit securely and comfortably.

Ensure Proper Fit and Comfort
Upon receiving your single tooth partial, ensuring a proper fit and comfort is crucial for your prosthetic. Are you feeling uncertain about how to assess the fit effectively? Here’s a simple guide to help you:
- Initial Fitting: Insert the appliance and identify any immediate discomfort or pressure points that may indicate poor fit.
- Bite Test: Gently bite down to confirm that the appliance aligns with your natural bite. It should not cause pain or misalignment.
- Check for Movement: The prosthetic should feel secure without excessive movement. If it shifts significantly, adjustments may be necessary.
- Wear Time: Gradually increase the duration of wear to help your mouth adjust. Start with short intervals and extend as comfort improves.
- Consult if Necessary: Persistent discomfort or fitting issues should prompt a consultation with a dental professional for necessary adjustments.
A well-fitted single tooth partial not only boosts your confidence but also significantly enhances your quality of life. We understand that adjusting to a new prosthetic can be challenging. Research shows that approximately 20% of new prosthetic users need modifications within the first three years, emphasizing the significance of follow-up care. Well-fitted dental appliances can restore essential functions like eating and speaking, ultimately enhancing self-esteem and overall well-being. Your comfort is our priority, and we are here to .

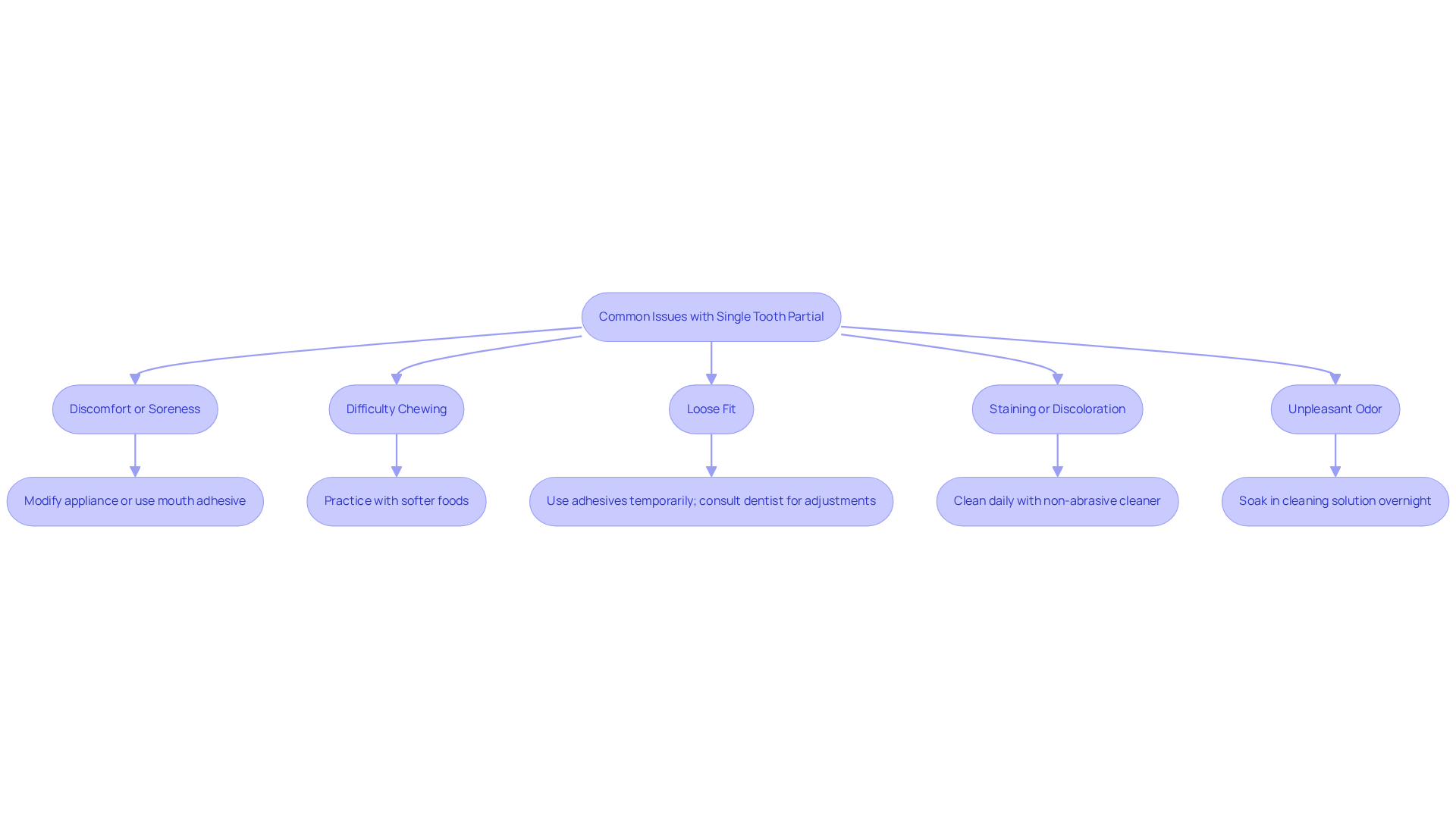
Troubleshoot Common Issues
Even with careful planning and execution, common issues may arise with your single tooth partial. Are you experiencing discomfort or soreness? If so, modifying the appliance or using a mouth adhesive can improve stability. However, if the discomfort persists, we encourage you to consult with a dental professional for further assistance.
Have you found it difficult to chew? Initially, practice with softer foods to ease the transition. As you become accustomed to the dental appliance, slowly incorporate more challenging textures.
Is your prosthesis feeling loose? A loose fit can be managed temporarily with adhesives for relief. For a more permanent solution, we recommend consulting your dental provider for necessary adjustments.
Concerned about staining or discoloration? To preserve the look of your dental appliance, clean it daily with a non-abrasive cleaner and avoid foods and drinks that may lead to staining.
If you notice an unpleasant odor, ensure thorough cleaning of your appliance. Soaking it overnight in a cleaning solution can help eliminate bacteria buildup.
By proactively addressing these issues, you can maximize the comfort and functionality of your single tooth partial. Your comfort is our priority, allowing you to with confidence.

Conclusion
Single tooth partial dentures represent a significant advancement in dental solutions, offering individuals a practical and aesthetic way to restore their smiles while safeguarding their natural teeth. Are you tired of lengthy dental visits? These appliances not only enhance visual appeal but also improve essential functions like chewing and speaking, ultimately boosting confidence and quality of life.
Furthermore, throughout the article, key insights were shared regarding the evaluation of personal needs and preferences when considering single tooth partials. Factors such as:
- Budget
- Desired aesthetics
- Whether a temporary or long-term solution is preferred
play crucial roles in making an informed decision. In addition, a detailed step-by-step guide on the at-home impression process was provided, emphasizing the importance of accuracy for achieving a comfortable and functional fit. Troubleshooting common issues further highlighted the necessity of proactive care and consultation with dental professionals when needed.
In summary, embracing single tooth partial dentures can lead to a transformative experience, restoring not just smiles but also self-esteem. Your comfort is our priority, and individuals are encouraged to take the necessary steps in evaluating their options and utilizing the resources available to ensure a successful outcome. By prioritizing comfort and fit, one can enjoy the numerous benefits these dental solutions offer, paving the way for a confident and fulfilling lifestyle.
Frequently Asked Questions
What are single tooth partial dentures?
Single tooth partial dentures are dental solutions designed to replace one or more missing teeth while preserving the integrity of nearby natural teeth. They are made from high-quality materials like acrylic and metal, mimicking the appearance of natural teeth.
What benefits do single tooth partial dentures offer?
These dentures enhance functionality by improving chewing and speaking abilities, which can boost confidence in social settings. They also provide a natural appearance, allowing individuals to feel more self-assured about their smiles.
What materials are used to create single tooth partials?
Single tooth partials are typically made from premium acrylics and porcelain, which offer a natural look and are resistant to wear and staining.
How do single tooth partial dentures affect self-esteem?
Many individuals report a renewed sense of self-worth after receiving removable dental appliances, as they can enjoy meals and social interactions without feeling embarrassed about missing teeth.
What is the cost range for single tooth partial dentures?
The cost for single tooth partial dentures typically ranges from $1,000 to $3,000, depending on the complexity and materials used.
How long do single tooth partial dentures last?
With proper care, single tooth partial dentures can last for several years, providing both aesthetic and functional benefits.
What should I consider when evaluating my needs for single tooth partial dentures?
Consider the location of your missing tooth, your budget, aesthetic preferences for a natural or distinctive appearance, and whether you need a temporary fix or a long-term solution.
How can DentKits help with single tooth partial dentures?
DentKits offers these tooth replacements at a lower cost compared to local clinics, aiming to support your journey towards a confident smile while prioritizing comfort.