Introduction
Navigating dental care can feel overwhelming, especially when it comes to getting dentures. Are you tired of lengthy dental visits? We understand that the traditional process can be daunting. Thankfully, advancements in tele-dentistry and at-home solutions have transformed this experience, making it more accessible and convenient than ever before.
This article serves as your comprehensive guide on how to get dentures from the comfort of home. We’ll detail each step, from scheduling your initial consultation to ensuring proper aftercare. This means that you can focus on what truly matters – your comfort and well-being.
But what challenges might arise in this seemingly straightforward process? How can you ensure a perfect fit and lasting comfort? Let’s explore these concerns together, so you can feel confident in your journey toward a brighter smile.
Schedule Your Initial Consultation
Are you tired of lengthy dental visits? To begin your journey toward the procedure for getting dentures from the comfort of your home, the first essential step is to arrange an initial appointment through the DentKits online platform. This meeting allows you to discuss your oral history, current oral health, and specific needs with a qualified oral care expert. Here’s how to get started:
- Visit the DentKits website: Navigate to the advisory section.
- Fill out the required information: Provide your name, contact details, and any specific concerns regarding your dental health.
- Choose a meeting method: Select your preferred option, either a video call or a phone discussion.
- Confirm your appointment: After submitting your request, you’ll receive a confirmation email with details about your meeting.
- Get ready for the discussion: Write down any questions or concerns you wish to address during the meeting.
This first meeting is crucial as it prepares you for the procedure for getting dentures. It ensures you understand what to expect during the procedure for getting dentures and allows the practitioner to suggest the most suitable denture options tailored to your needs. With the rise of tele-dentistry, expected to account for 30% of oral health visits by 2026, many patients are opting for virtual meetings due to their convenience and flexibility. In fact, 83% of patients prefer online booking systems over traditional phone-based scheduling methods, reflecting a shift in how oral care is accessed. As one oral health expert noted, “The initial meeting is crucial for creating a customized treatment strategy,” making it a vital part of the fitting process. DentKits’ innovative approach not only enhances patient care but also helps dental practices grow by offering affordable, convenient solutions for custom smiles. Your is our priority.

Take Accurate Impressions at Home
After finishing your assessment, the next step in the procedure for getting dentures is to take precise molds of your gums at home. This is crucial for the procedure for getting dentures that ensures a well-fitting result to enhance your comfort and confidence. Are you tired of lengthy dental visits? With DentKits, you can . Just follow these steps for optimal results:
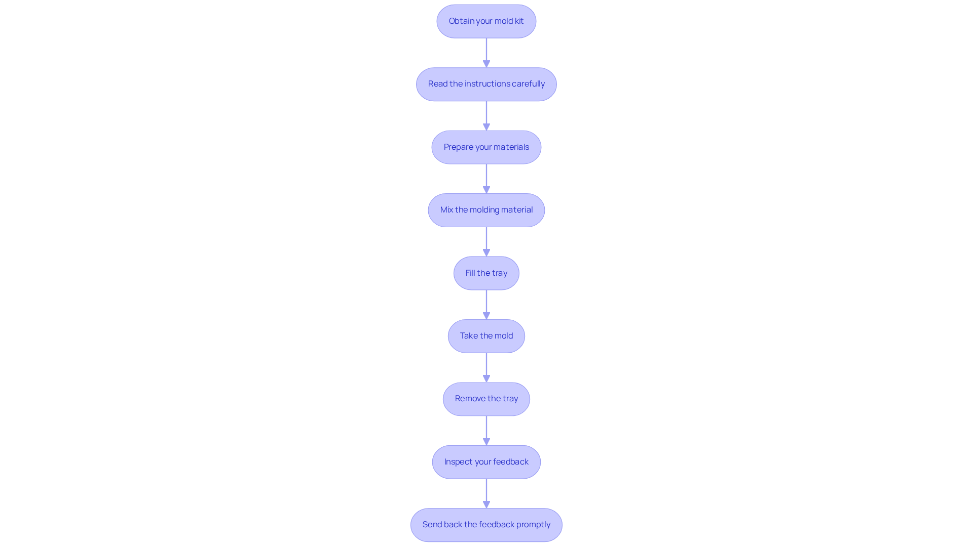
- Obtain your mold kit: After your consultation, DentKits will send you a mold kit containing trays and material.
- Read the instructions carefully: Familiarize yourself with the provided instructions to ensure a smooth process.
- Prepare your materials: Gather the tray molds and supplies, ensuring your hands are clean to maintain hygiene.
- Mix the molding material: Follow the instructions to blend the substance until it reaches a smooth consistency, usually within a 25-second timeframe.
- Fill the tray: Spoon the mixed material into the mold tray, ensuring it covers the entire surface adequately.
- Take the mold: Place the tray in your mouth, pressing it firmly against your gums. Hold it in place for approximately 3 minutes and 30 seconds to allow the material to set properly.
- Remove the tray: Gently pull the tray out and examine the mold for accuracy; it should capture all details of your gums.
- Inspect your feedback: Before sending them back, check for any flaws to ensure high-quality submissions.
- Send back the feedback promptly: Once satisfied with the feedback, package it as instructed and return it to DentKits for processing.
Precise assessments are essential for guaranteeing that your personalized dental prosthetics fit flawlessly, improving both comfort and functionality. Engaging thoroughly with the procedure for getting dentures can significantly increase the success rate of at-home impressions compared to traditional methods. Many users have reported higher satisfaction levels when following these guidelines. Remember, attention to detail during the procedure for getting dentures lays the groundwork for a successful fitting. Furthermore, the cutting-edge 3D printing technology employed by DentKits guarantees that your customized luxury prosthetics are produced with accuracy, offering a comfortable and natural-looking smile. Your comfort is our priority.

Attend Try-On Appointments for Customization
Once your evaluations are complete with our advanced imaging technology, featuring 3D digitization, you’ll participate in essential fitting appointments that are part of the procedure for getting dentures, designed to ensure your prosthetics align perfectly with your preferences. Here’s what you can expect:
- Schedule your try-on appointment: We’ll reach out to arrange a virtual try-on session that fits your schedule.
- Obtain your trial prosthetics: During this appointment, you’ll receive a set of trial prosthetics crafted from your molds.
- Evaluate the fit: Try on the dental prosthetics to assess comfort. Speak and chew to see how they feel in your mouth.
- Provide feedback: Share your thoughts with our oral health professional. Discuss any adjustments needed for fit or aesthetics, like tooth shade or gum color.
- Make essential modifications: Our dental team will carefully note your feedback and make the necessary changes to ensure your final prosthetics are tailored to your needs.
- Confirm your preferences: Once you’re happy with the adjustments, confirm your preferences for the final product.
This step is crucial for achieving a personalized appliance that not only fits comfortably but also enhances your smile, reflecting your unique style and preferences. We understand that the can feel overwhelming, but your comfort is our priority.

Finalize Fitting and Understand Aftercare
Completing your dental appliance journey is an important step that includes the procedure for getting dentures, fitting your new prosthetics, and learning how to care for them. Here’s how to proceed:
- Attend the final fitting session: Once your custom dental prosthetics are ready, you’ll have a final fitting session, which may even be conducted virtually.
- Try on your final prosthetics: Make sure they fit comfortably and check for any pressure points that might cause discomfort.
- Discuss aftercare: Your dental professional will provide detailed aftercare instructions, including:
- Cleaning: Brush your dentures daily with a soft-bristle brush and soak them overnight in a denture-cleaning solution to maintain hygiene.
- Dietary modifications: Initially, stick to soft foods to help your gums adjust to the new dental appliances.
- Routine examinations: Schedule follow-up appointments to ensure your dental prosthetics remain in good shape and to address any necessary modifications due to natural changes in your mouth over time.
- Ask questions: Don’t hesitate to bring up any concerns about your new dental prosthetics or aftercare during this appointment.
- Enjoy your new smile: Once everything is finalized, you can confidently enjoy your new smile!
Understanding the procedure for getting dentures is essential for preserving the quality and comfort of your dental appliances, ensuring they function effectively for years to come. Regular follow-up appointments are crucial, as they help identify any issues early, such as discomfort or misalignment, which can be addressed promptly. With , your dentures can last up to seven years, providing both functionality and aesthetic appeal.
We understand that this journey can feel overwhelming, but your comfort is our priority. With the right support and guidance, you can embrace your new smile with confidence!

Conclusion
Embarking on the journey to obtain dentures from home can be both empowering and convenient. Are you tired of lengthy dental visits? This guide outlines a step-by-step procedure that simplifies the process and ensures personalized care tailored to your unique dental needs. By leveraging modern technology and tele-dentistry, you can enjoy a seamless experience that prioritizes your comfort and satisfaction.
Key points discussed include:
- The importance of scheduling an initial consultation
- Taking accurate impressions
- Participating in try-on appointments
- Understanding aftercare
Each phase is designed to enhance your overall experience, allowing for adjustments and feedback that lead to a perfect fit. Furthermore, with advanced techniques like 3D printing, the process has never been more accessible or efficient.
Ultimately, the significance of this guide lies in its ability to empower you to take control of your dental health from the comfort of your home. By following these steps, anyone can achieve a confident smile and maintain their oral health with ease. Your comfort is our priority, and embracing this innovative approach transforms the way dentures are obtained while fostering a sense of independence and satisfaction in your dental journey.
Frequently Asked Questions
What is the first step to begin the process of getting dentures with DentKits?
The first step is to schedule an initial consultation through the DentKits online platform.
How can I arrange my initial appointment with DentKits?
You can arrange your appointment by visiting the DentKits website, filling out the required information, choosing a meeting method (video call or phone discussion), and confirming your appointment.
What information do I need to provide when scheduling my appointment?
You need to provide your name, contact details, and any specific concerns regarding your dental health.
What should I do to prepare for the initial consultation?
You should write down any questions or concerns you wish to address during the meeting.
Why is the initial meeting important in the denture fitting process?
The initial meeting is crucial as it prepares you for the procedure, ensures you understand what to expect, and allows the practitioner to suggest the most suitable denture options tailored to your needs.
What is the expected trend in tele-dentistry by 2026?
Tele-dentistry is expected to account for 30% of oral health visits by 2026, reflecting a growing preference for virtual meetings due to their convenience and flexibility.
What percentage of patients prefer online booking systems over traditional scheduling methods?
83% of patients prefer online booking systems over traditional phone-based scheduling methods.
How does DentKits enhance patient care?
DentKits enhances patient care by offering affordable, convenient solutions for custom smiles and utilizing innovative approaches in the dental practice.
