Introduction
Navigating the world of dentures can often feel daunting. Are you overwhelmed by the myriad of size options available? We understand that finding the right fit is crucial for both comfort and aesthetics. Utilizing a denture teeth size chart effectively can make all the difference in your dental experience.
This article offers ten essential tips designed to empower you to take control of your journey, ensuring that you not only find the right size but also enhance your overall satisfaction. But what happens when the perfect fit seems elusive? How can you overcome the challenges of selecting the ideal dentures? Together, let’s explore these concerns and find solutions that prioritize your comfort.
DentKits: Streamlined Process for Using the Denture Teeth Size Chart
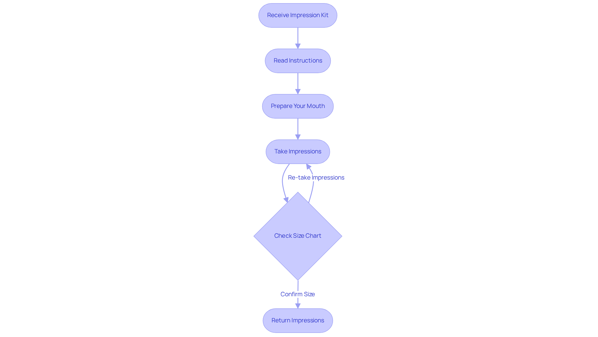
Are you tired of lengthy dental visits? DentKits offers a simplified online process for choosing the perfect teeth fitting, starting with a user-friendly at-home impression kit. This innovative approach allows you to take your own measurements in the comfort of your home, alleviating the discomfort often associated with traditional dental appointments.
Furthermore, by utilizing a comprehensive denture teeth size chart, you can quickly identify the suitable sizes for your specific needs. This ensures a customized fit right from the start, enhancing your overall experience. This method not only improves user satisfaction but also reflects a growing trend, with many patients favoring at-home oral care solutions for their convenience and efficiency.
Your comfort is our priority. The positive feedback from users highlights the advantages of using DentKits’ impression kit, which streamlines the fitting process for prosthetics. This empowers individuals to take control of their oral care, making it easier and more manageable than ever before. Why not take the first step towards a more today?

Understand the Various Sizes in the Denture Teeth Size Chart
Finding the right fit for your artificial teeth is essential for both comfort and aesthetics. The denture teeth size chart provides a variety of measurements tailored to different mouth shapes and personal preferences. Have you ever felt overwhelmed by the options available? Understanding the significance of flange components is crucial, as they provide the necessary peripheral seal that enhances the stability of full prosthetics.
By familiarizing yourself with the denture teeth size chart and the function of flanges, you can achieve a more comfortable and visually appealing outcome. Your comfort is our priority, and we know how important it is to feel confident in your smile. When selecting false teeth, remember to refer to the denture teeth size chart along with considering the flanges to ensure an .
This means that with the right information and support, you can make a choice that truly meets your dental needs.

Measure Your Mouth for Accurate Denture Sizing
To ensure a precise fit for your oral appliances, it’s essential to measure your mouth accurately. Have you ever felt overwhelmed by lengthy dental visits? With our impression kit, shipped directly to you, you can take control of the process. This kit comes with easy-to-follow instructions that only take a few minutes to complete.
This convenient at-home procedure allows you to capture detailed impressions of your gums and current teeth. These impressions are then used to create customized dentures, with the added benefit of free return shipping for your convenience. Remember, following the instructions carefully is crucial, as even slight inaccuracies can lead to poorly fitting dental appliances.
If you’re unsure about your measurements, consider checking the denture teeth size chart for effective guidance on interpreting your results. We understand that this process can feel daunting, so please ensure your mouth is clean and dry before taking impressions. Take your time to position the impression tray correctly for the best outcome. Your comfort is our priority, and we’re here to .

Consider Tooth Shape and Style When Using the Size Chart
When choosing false teeth, have you considered not just the size, but also the shape and design? The denture teeth size chart can feature various shapes—square, oval, or tapered—each offering a unique aesthetic. Selecting a style that complements your facial features and personal preferences is essential, as it contributes to a more natural and appealing smile.
Furthermore, while boil-and-bite appliances may provide an instant solution for missing teeth, their fit and comfort often fall short compared to high-end custom devices from premium brands. We understand that you want a solution that not only looks good but also feels good. Comprehending these distinctions is vital for busy professionals who seek both functionality and aesthetics in their oral solutions.
Your comfort is our priority, and making an informed choice can lead to a . Are you ready to explore options that truly meet your needs?

Consult Dental Professionals for Expert Guidance on Sizing
Are you tired of lengthy dental visits? Although the DentKits process is user-friendly, seeking guidance from oral health professionals can significantly enhance your fitting experience. This is especially true when incorporating innovative prosthetic solutions into your care. Specialists can analyze the denture teeth size chart precisely and provide customized suggestions that consider your unique oral structure.
[Statistics indicate that about 20% of individuals using artificial teeth require adjustments within the first three years](https://impressionsdental.com/blog/dentures-statistics-2024). If not addressed, these adjustments can lead to discomfort and health issues. By working together with dental professionals, you can guarantee a more favorable result, resulting in enhanced comfort and confidence in your prosthetic choice.
As observed by seasoned dentists, grasping the subtleties of prosthesis sizing, particularly by using a denture teeth size chart, is vital for ideal fit and function. This renders professional consultation an essential step in the prosthesis acquisition process. Furthermore, with DentKits’ tele-dentistry platform, it is recommended to arrange a consultation with a dentist to address the usual adjustment period for new dental appliances. This period can differ and may pose challenges during the initial fitting stage.
This approach not only enhances patient care but also allows dental practices to grow by offering more options to their patients. Your comfort is our priority, and we understand that makes all the difference.

Try Different Sizes for Optimal Comfort and Fit
Finding the right dental appliance size can often feel overwhelming. Are you tired of lengthy dental visits? DentKits understands your concerns and provides two try-in chances, allowing you to assess comfort and fit before finalizing your dental appliances.
Our innovative custom prosthetic solutions leverage cutting-edge dental 3D printing technology. This means that each design is by U.S.-based lab technicians who build, shape, and characterize your new teeth for strength and realism. It’s crucial to explore various dimensions, as a properly fitting prosthetic should feel stable without causing discomfort, and this can be ensured by referring to a denture teeth size chart.
Take the time to evaluate how each option feels; this can significantly impact your overall satisfaction. Success rates for fitting prosthetic devices improve when patients engage in multiple size trials with the kits, using a denture teeth size chart to ensure they find the ideal match for their needs. Remember, your comfort is our priority in your oral appliance journey.

Customize Your Dentures with DentKits for a Personal Touch
Are you tired of lengthy dental visits? DentKits offers an extensive array of customization options, allowing you to select gum and tooth shades that closely resemble your natural appearance. This personal touch not only enhances the aesthetic appeal of dental prosthetics but also significantly . By customizing your dental appliances to reflect your unique style, you can create a smile that feels authentically yours. Your comfort is our priority, ensuring that you truly love the way you look.
Furthermore, real-world examples from the case study titled ‘The Emotional Impact of Dental Health‘ indicate that individuals who adopt these customization options frequently report a renewed sense of self-esteem and satisfaction. This means that a personalized oral appliance experience can transform not just smiles, but lives. Embrace the opportunity to enhance your dental experience with DentKits, where we understand that your smile is a reflection of who you are.

Know the Return Policy for Adjustments After Sizing
Before making your appliance order, have you considered the return policy of the company regarding adjustments? Understanding this is essential. The price of acquiring false teeth online can save you between $250 and $1,000 compared to conventional dental clinics, making it a budget-friendly option for busy professionals like you.
Statistics show that approximately 41 million Americans use artificial teeth, and many of these users require adjustments after their initial fitting. This highlights the importance of a flexible return policy. At DentKits, we prioritize your satisfaction, allowing for necessary changes without hassle.
Furthermore, real-life experiences from satisfied customers underscore the effectiveness of this approach. We understand that navigating the adjustment process can be daunting, but with our support, you can confidently achieve the perfect fit for your needs. Your is our priority.

Maintain Oral Hygiene for Long-lasting Dentures
Maintaining proper oral hygiene is essential for the durability of your prosthetic teeth. Are you concerned about how to keep your smile looking its best? Daily cleaning is vital; use a soft brush along with a non-abrasive cleaner to effectively remove food particles and plaque. This routine not only helps maintain the appearance of your dental prosthetics but also supports your overall .
Furthermore, routine examinations with your oral care expert are equally important. They can assess the status of your prosthetics and your oral well-being, ensuring that your smile remains both attractive and healthy. We understand that regular dental visits can feel daunting, but your comfort is our priority. As dental hygienists often stress, regular maintenance can significantly prolong the lifespan of your prosthetics, enabling you to maintain a confident smile for years ahead. Remember, your smile deserves the best care!

Share Your Experiences with the Denture Teeth Size Chart
Are you looking for a way to enhance your dental journey? Interacting with the DentKits community by sharing your experiences with the denture teeth size chart can greatly benefit both you and others. By participating in forums or social media groups focused on dental discussions, you can connect with individuals who understand your journey. These platforms provide a nurturing space to ask questions, share advice, and exchange insights, fostering a supportive environment.
Furthermore, numerous users indicate that engaging in these communities boosts their confidence in making informed decisions about dental prosthetics. This means that the collective wisdom found in these groups can empower you to navigate your [denture experiences](https://dentkits.com/10-essential-facts-about-1-tooth-dentures-for-busy-professionals/) more effectively by utilizing the denture teeth size chart. Ultimately, this leads to improved satisfaction and comfort. We understand that your comfort is our priority, and we encourage you to join these conversations for a more .

Conclusion
Utilizing the denture teeth size chart effectively can significantly enhance the process of selecting the right dental prosthetics. Are you tired of lengthy dental visits? By understanding the various sizes, shapes, and customization options available, individuals can achieve a fit that meets their aesthetic desires while ensuring comfort and functionality. The DentKits process simplifies this journey, allowing users to take control of their oral care from the comfort of their homes.
Key insights from the article highlight:
- The importance of accurate mouth measurements
- The role of tooth shape and style in achieving a natural appearance
- The necessity of professional guidance throughout the fitting process
- The value of community engagement and sharing experiences with others
Furthermore, sharing experiences can lead to improved confidence and satisfaction in choosing the right dentures.
In conclusion, embracing these essential tips and utilizing the resources provided by DentKits can transform the often daunting experience of selecting dentures into a more manageable and empowering journey. Your comfort is our priority. By prioritizing comfort, aesthetics, and proper dental care, individuals can not only enhance their smiles but also boost their overall quality of life. Taking the first step towards a personalized dental solution could lead to a renewed sense of confidence and well-being.
Frequently Asked Questions
What is DentKits and how does it simplify the dental fitting process?
DentKits offers a streamlined online process for choosing denture teeth, starting with a user-friendly at-home impression kit. This allows individuals to take their own measurements at home, reducing the discomfort associated with traditional dental visits.
How does the denture teeth size chart work?
The denture teeth size chart provides various measurements tailored to different mouth shapes and personal preferences, helping users quickly identify the suitable sizes for their specific needs, ensuring a customized fit.
What are flanges and why are they important in denture fittings?
Flanges are components that provide the necessary peripheral seal to enhance the stability of full prosthetics. Understanding their significance is crucial for achieving a comfortable and visually appealing outcome with dentures.
How can I measure my mouth accurately for denture sizing?
To measure your mouth accurately, you can use the DentKits impression kit, which includes easy-to-follow instructions. This at-home procedure allows you to capture detailed impressions of your gums and current teeth.
What should I keep in mind while taking impressions for dentures?
It is important to follow the instructions carefully, ensure your mouth is clean and dry, and position the impression tray correctly. Even slight inaccuracies can lead to poorly fitting dental appliances.
Is there any support available if I’m unsure about my measurements?
Yes, you can refer to the denture teeth size chart for guidance on interpreting your results. Additionally, DentKits provides support throughout the process to ensure your comfort and satisfaction.