Introduction
Caring for your denture bath container is essential for maintaining the longevity and hygiene of your dental appliances. We understand that many individuals may overlook the importance of regular cleaning, proper storage, and routine inspections. However, neglecting these practices can lead to potential health risks.
Are you tired of worrying about the cleanliness of your dental tools? By adopting a few simple best practices, you can significantly enhance your oral health and comfort. This means that with just a little effort, you can ensure that your dentures remain in top condition, providing you with the confidence and comfort you deserve.
So, how can you effectively balance convenience with the necessary care for these essential tools? Let’s explore the steps you can take to make denture maintenance a seamless part of your routine.
Establish a Regular Cleaning Routine
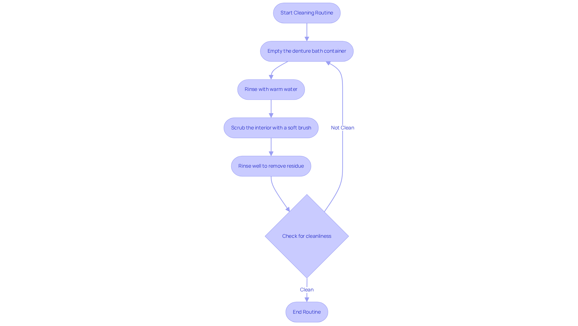
Caring for your denture bath container is essential for effective denture maintenance. Are you aware of how a simple cleaning routine can make a difference? Aim to clean your denture bath container daily or at least every few days, depending on how frequently it is used. Start by emptying the denture bath container and rinsing it with warm water. Then, use a soft brush to scrub the interior of the denture bath container, ensuring that all surfaces are thoroughly cleaned. After scrubbing the denture bath container, rinse it well to remove any residue. This practice not only keeps the denture bath container clean but also that could compromise the quality of your dental appliances.
Furthermore, it’s important to recognize that staining of false teeth is a common issue that can significantly affect your oral health if left untreated. As Andrea Seraina, a Dental Content Specialist, points out, “Over 84% of American prosthetic wearers do not follow an effective daily hygiene routine.” This highlights the importance of consistent hygiene practices. Neglecting proper care can lead to serious health issues, such as stomatitis and pneumonia, especially among seniors.
In addition, by adopting these best practices and being mindful of foods that can discolor your prosthetic teeth, you can greatly enhance your oral health and extend their lifespan. Remember, your comfort is our priority, and taking these steps can make a world of difference.

Select Appropriate Cleaning Products
When it comes to cleaning products for your oral appliance bath vessel, have you ever wondered what’s truly safe? It’s essential to prioritize non-abrasive, mild detergents that won’t harm your dental materials. Harsh chemicals, like bleach, can compromise the integrity of your container and leave behind harmful residues that could affect your dentures. Instead, consider using products specifically formulated for dental care. These options clean effectively without risking damage to your appliances.
Furthermore, have you thought about integrating ultrasonic cleaning technology into your routine? This innovative method uses high-frequency sound waves to provide a thorough clean while being gentle on your dental materials. It significantly reduces bacterial growth and minimizes surface degradation over time, ensuring your appliances remain in top shape.
In addition, natural cleaning solutions like vinegar or baking soda are excellent alternatives. They offer effective disinfection without the drawbacks of harsh chemicals. By frequently using these safe cleaning solutions, you not only preserve the cleanliness of your appliance bath but also extend the longevity of your dental tools. Your comfort is our priority, and with these practices, you can and visually appealing.

Optimize Storage and Accessibility
Are you looking for a way to keep your denture bath container easily accessible? It’s important to store it in a spot that’s both convenient and visible. Consider placing it near your toothbrush and other dental care items. This simple step can help you create a routine that feels natural and supportive.
Furthermore, make sure to keep the vessel in a cool, dry location, away from direct sunlight. This is crucial, as exposure to sunlight can deteriorate the materials over time. We understand that protecting your dental prosthetics is a priority, and taking these precautions can make a significant difference.
In addition, if possible, choose a vessel with a secure cover. This means that you can avoid contamination and shield your dental items from environmental influences. Your comfort and care are our top priorities, and these can lead to a more pleasant experience.

Conduct Regular Inspections for Damage
Regular checks of your denture bath container are essential for preserving the cleanliness and integrity of your prosthetics. Are you concerned about the condition of your dental appliances? Follow these steps to ensure proper care:
- Check for Damage: Look for signs of cracks, discoloration, or warping that can compromise the container’s protective capabilities. If you find any damage, replace the denture bath container promptly to keep your dental appliances secure.
- Verify the Seal: Ensure that the lid of the denture bath container seals properly; a loose lid can expose dental devices to harmful contaminants. Your comfort is our priority, and a is vital for your peace of mind.
- Explore Repair Options: If you encounter any problems with your dental prosthetics, such as chipping or cracking, remember that there are several alternatives available for repair, including online services and conventional dental clinics.
By routinely checking these aspects and understanding the importance of denture occlusion, you can uphold a robust denture care routine. We understand that taking care of your dental appliances can feel overwhelming, but with these simple steps, you can prevent potential health issues associated with inadequate storage.

Conclusion
Maintaining a denture bath container is essential for ensuring the longevity and effectiveness of your dental appliances. Are you tired of worrying about the cleanliness of your dentures? By establishing a consistent cleaning routine, choosing the right cleaning products, optimizing storage, and conducting regular inspections, you can significantly enhance your oral health and comfort. These best practices not only protect the integrity of your dentures but also help prevent health complications that can arise from neglect.
Daily or regular cleaning is crucial to thwart bacterial growth and unpleasant odors. We understand that you want to keep your dental appliances in top shape, so it’s important to use safe cleaning products that won’t compromise their materials. Furthermore, optimal storage solutions and routine inspections for damage are vital components of a comprehensive denture care regimen. Each of these practices contributes to maintaining a hygienic and functional environment for your dentures.
In conclusion, prioritizing the maintenance of your denture bath container is a simple yet effective way to promote better oral health. By implementing these best practices, you can ensure your dental appliances remain clean, accessible, and in good condition. Taking proactive steps in denture care not only enhances your comfort but also safeguards against potential health issues, making it a vital aspect of your overall well-being. Your comfort is our priority!
Frequently Asked Questions
Why is it important to clean the denture bath container regularly?
Regular cleaning of the denture bath container is essential for effective denture maintenance, as it prevents unpleasant odors and bacterial growth that could compromise the quality of dental appliances.
How often should I clean my denture bath container?
Aim to clean your denture bath container daily or at least every few days, depending on how frequently it is used.
What are the steps to properly clean a denture bath container?
Start by emptying the denture bath container and rinsing it with warm water. Then, use a soft brush to scrub the interior, ensuring all surfaces are thoroughly cleaned. After scrubbing, rinse it well to remove any residue.
What are the consequences of neglecting denture care?
Neglecting proper denture care can lead to serious health issues, such as stomatitis and pneumonia, particularly among seniors.
What percentage of American prosthetic wearers follow an effective daily hygiene routine?
Over 84% of American prosthetic wearers do not follow an effective daily hygiene routine.
How can I enhance my oral health and extend the lifespan of my prosthetic teeth?
By adopting best practices for denture care and being mindful of foods that can discolor your prosthetic teeth, you can greatly enhance your oral health and extend their lifespan.
