Introduction
Prompt prosthetics, often referred to as immediate dentures, offer a vital solution for those experiencing tooth loss. They provide not only aesthetic appeal but also functional support during the recovery phase.
Are you tired of lengthy dental visits? As these temporary dental devices serve as a bridge to permanent solutions, many wonder: can immediate dentures truly become a long-term option?
This article delves into the intricacies of immediate dentures, examining their benefits, limitations, and the critical factors that influence their potential permanence in restorative dentistry.
Your comfort is our priority, and we understand that navigating tooth loss can be challenging.
Define Immediate Dentures: What They Are and How They Work
Prompt prosthetics are dental appliances positioned in your mouth immediately after the removal of natural teeth, which raises the question of whether can immediate dentures be permanent. They serve as a provisional solution, allowing you to maintain both aesthetics and functionality while your gums recover, leading to the question of whether can immediate dentures be permanent. Typically made from acrylic, these dental appliances are crafted based on , which may result in an initial fit that needs adjustments. Their primary goal is to protect your gums and provide a sense of normalcy during the healing period, ensuring that you don’t have to go without teeth during this crucial time.
Are you tired of lengthy dental visits? As dental experts suggest, temporary prosthetics can be seen as ‘training wheels’ for future conventional prosthetic devices. They assist you in adapting to wearing replacements while safeguarding the extraction areas. Many individuals opt for instant prosthetics after tooth removals, as they enable a quick return to regular activities such as eating and speaking.
Key characteristics of provisional prosthetics include their ability to fill the gaps left by missing molars, manage bleeding, and reduce swelling. They are designed to mimic your natural dentition, considering the shape and color of your current dental structure. However, since can immediate dentures be permanent, they may need frequent adjustments and relines as your mouth heals. Real-world examples show that instant prosthetics can significantly enhance your confidence and comfort during the transition to permanent solutions, making them a valuable choice in contemporary dental care.

Context of Immediate Dentures: When and Why They Are Recommended
Prompt prosthetics are often recommended for those undergoing multiple tooth removals, especially to alleviate the discomfort and inconvenience of being toothless. They are particularly beneficial for individuals who have lost teeth due to decay, trauma, or periodontal disease. By providing a timely solution, these dental appliances help maintain facial appearance and restore oral function, allowing patients to eat and speak normally while their gums heal. Furthermore, temporary prosthetics serve as a transitional phase before determining whether can immediate dentures be permanent, making them a flexible choice in restorative dentistry.
Are you tired of lengthy dental visits? Demographically, most individuals begin using dental devices in their late 40s and early 50s, with a significant portion of those over 65 relying on them. This trend highlights the growing demand for prompt dental prosthetics among older individuals, who often face the emotional and physical challenges of losing teeth. For instance, Lisa, a vibrant woman in her mid-40s, received immediate artificial teeth right after her extraction procedure, enabling her to confidently attend her daughter’s wedding without the worry of missing teeth.
In addition to offering a functional solution, temporary prosthetics also provide psychological support during the transition, raising the question of whether can immediate dentures be permanent. We understand that maintaining self-esteem and confidence is crucial, allowing individuals to navigate their daily lives without interruption. As patients adjust to their new dental appliances, they can enjoy a variety of foods and gradually return to their normal diet, further enhancing their quality of life during recovery. Your comfort is our priority, and we are here to .

Assessing Permanence: Can Immediate Dentures Serve as Long-Term Solutions?
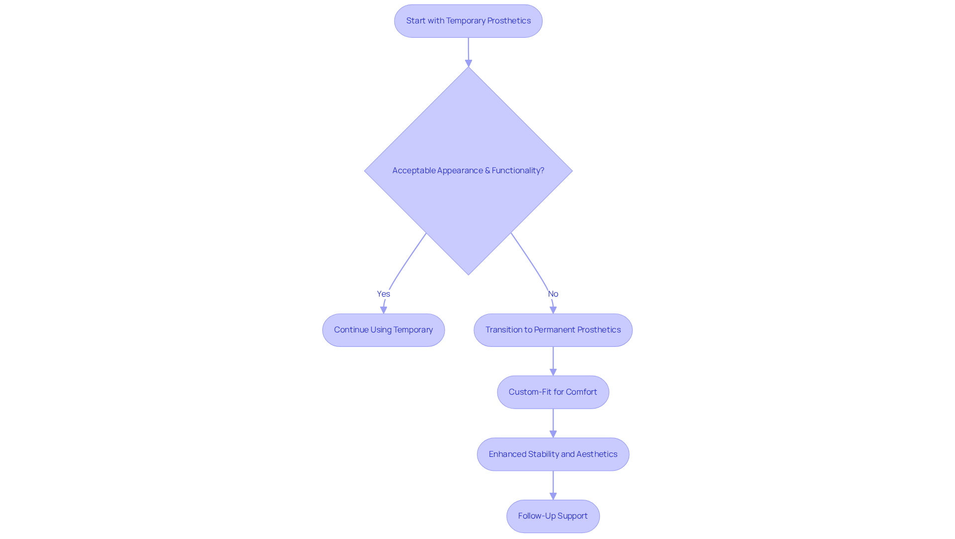
Temporary prosthetics are designed for short-term use, yet many individuals find themselves using them for longer periods. We understand that as your gums heal and change, these oral devices may require modifications or relining to ensure a proper fit. Are you among those who have kept their temporary dental devices because you find them acceptable in terms of appearance and functionality? While some patients choose this route, dental experts generally recommend transitioning to permanent prosthetics for enhanced comfort and fit.
Permanent dental prosthetics are custom-fitted to the contours of your healed gums, offering improved stability and aesthetics. This means that you can enjoy a more comfortable experience in your daily life. Statistics indicate that a significant number of individuals successfully move from temporary to permanent prosthetics, highlighting the importance of follow-up support and expert advice throughout this journey. Your is our priority, and we are here to guide you every step of the way.

Pros and Cons of Immediate Dentures: Weighing the Benefits Against the Drawbacks
Prompt prosthetics offer numerous benefits, particularly in swiftly restoring a patient’s smile after tooth removal, which can significantly enhance self-confidence. They serve to protect the gums during the healing process and help maintain facial structure, preventing jaw atrophy. Are you tired of feeling self-conscious about your appearance during recovery? Instant prosthetics can be especially advantageous for those who wish to engage socially without the discomfort of missing teeth.
However, it’s essential to consider some important drawbacks. Instant prosthetics often do not fit perfectly at first, which can lead to discomfort and may require frequent adjustments. Most individuals can adapt to their dental appliances within a few weeks, but patience and proper care are crucial during this adjustment phase. Furthermore, these artificial teeth may be less durable than their permanent counterparts, possibly requiring replacement or relining as the gums heal. Additionally, the cost of instant prosthetics tends to be higher than traditional alternatives, reflecting the extra time and effort involved in their creation.
Dental specialists emphasize that while prompt prosthetics provide a seamless transition to a more confident smile, they may not be suitable for everyone. For instance, individuals with a strong gag reflex might find temporary replacements uncomfortable and may prefer to wait for a tailored fit with permanent options. We understand that many individuals value the immediate aesthetic benefits, yet they also express concerns about fit and comfort during the adjustment phase. Understanding these pros and cons is crucial for patients considering whether can immediate dentures be permanent as part of their dental care plan. Your comfort is our priority, and we encourage you to .

Conclusion
Immediate dentures serve as a crucial transitional solution for individuals undergoing tooth removal, providing both functionality and aesthetics during the recovery phase. We understand that this can be a challenging time, and while they are designed primarily as temporary prosthetics, many find themselves relying on them longer than anticipated. This raises an important question: could immediate dentures serve as a viable long-term option?
The article highlights the significance of understanding the role of immediate dentures, from their definition and purpose to the benefits and drawbacks they present. Key insights reveal that while immediate dentures can enhance confidence and protect healing gums, they often require adjustments and may not provide the same comfort and fit as permanent solutions. Furthermore, the need for follow-up care and expert guidance is emphasized, as transitioning to permanent prosthetics typically leads to improved stability and satisfaction.
Ultimately, the conversation around immediate dentures is not just about their immediate benefits but also about the broader implications for oral health and personal confidence. Are you considering immediate dentures? It’s essential to weigh your options carefully, acknowledging both the advantages and limitations. Engaging with dental professionals can facilitate a smoother transition, ensuring that your journey toward a more permanent solution aligns with your comfort and lifestyle needs. Your comfort is our priority, and we are here to support you every step of the way.
Frequently Asked Questions
What are immediate dentures?
Immediate dentures are dental appliances that are placed in the mouth right after the removal of natural teeth. They serve as a provisional solution to maintain aesthetics and functionality while the gums heal.
Can immediate dentures be permanent?
Typically, immediate dentures are not permanent. They are designed as temporary solutions that may require frequent adjustments and relines as the mouth heals.
What materials are immediate dentures made from?
Immediate dentures are usually made from acrylic.
How are immediate dentures created?
They are crafted based on pre-extraction impressions of your teeth, which may lead to an initial fit that requires adjustments.
What is the primary purpose of immediate dentures?
The main goal of immediate dentures is to protect the gums and provide a sense of normalcy during the healing period, allowing individuals to avoid going without teeth.
What benefits do immediate dentures offer?
Immediate dentures help fill the gaps left by missing teeth, manage bleeding, reduce swelling, and allow for a quick return to normal activities such as eating and speaking.
How do immediate dentures assist in the transition to permanent solutions?
They act as ‘training wheels’ for future conventional prosthetic devices, helping individuals adapt to wearing replacements while safeguarding the extraction areas.
What adjustments might be needed for immediate dentures?
Immediate dentures may need frequent adjustments and relines as the mouth heals and changes shape during the recovery process.