Introduction
Understanding the complexities of immediate dentures is essential for anyone facing tooth extraction. These temporary dental appliances not only help maintain your smile but also play a vital role in your healing process. Are you feeling uncertain about how long you can safely remove these dentures? It’s completely normal to have questions during this transition.
This guide will walk you through the key factors to consider when determining the optimal duration for leaving your immediate dentures out. We’ll address common concerns and provide practical solutions to ensure a smoother recovery. Remember, your comfort is our priority, and we’re here to support you every step of the way.
Understand Immediate Dentures: Definition and Purpose
Instant prosthetic appliances are placed in the mouth right after tooth removals. Their main goal? To offer you a functional set of teeth while your soft tissue recovers. Unlike traditional prosthetics, which are adjusted after the healing period, instant replacements allow for a smooth transition. This aids in preserving your facial aesthetics and functionality during recovery. They act as a protective barrier for your gums, minimizing bleeding and discomfort, and are designed to be adjusted as your mouth heals and changes shape.
Did you know that around 42.46 million Americans are expected to utilize prosthetic teeth by the end of 2025? This highlights how common prosthetic teeth use is and the significance of prompt options as a temporary solution. However, it’s important to note that temporary prosthetics usually come with a higher expense compared to conventional ones due to the additional effort and personalization needed.
Dental specialists emphasize that while temporary prosthetics offer considerable advantages, they can also adversely affect jaw health since they aren’t secured into the bone. This is a critical consideration for you. That’s why preparatory consultations before your extraction appointment are essential. They ensure a proper fit and allow for discussion of your specific needs, which can be facilitated through DentKits’ innovative online services.
Furthermore, as you adapt to your new dental appliances, it’s best to start with soft foods and gradually transition back to your regular meals. Follow-up appointments are crucial for modifying and enhancing the fit of your temporary prosthetics, ensuring continued comfort and functionality. With the right attention and adjustments, you can experience a seamless shift into your new oral care regimen. This makes prompt prosthetics a .

Evaluate Factors Affecting Duration of Denture Removal
Several factors can influence how long I can leave my immediate dentures out safely.
- Healing Time: After tooth extraction, your gums need adequate time to heal. Temporary appliances should generally stay in position for the initial 24 to 48 hours. This duration helps reduce swelling and encourages recovery, serving as a protective barrier during this crucial phase.
- Comfort Level: Are you feeling unsure about when to remove your artificial teeth? Individual comfort levels can vary significantly. While some patients may feel ready to take out their dentures sooner, others might experience discomfort or irritation. It’s essential to listen to your body and assess how you feel before making any decisions about removal.
- Dental Advice: Always follow your dentist’s specific recommendations. They will provide personalized guidance based on your unique circumstances, including the state of your oral tissue and the progress of your recovery. is our priority, and your dentist is there to support you.
- Tasks: Consider your daily activities when deciding whether to keep your dental prosthetics in. If you’re engaging in vigorous activities, it may be wise to keep your false teeth in place to prevent potential harm to your recovering gums.
Understanding these factors can help you achieve a smoother transition and encourage optimal recovery as you adjust to your new dental appliances. Remember, we’re here to support you every step of the way.

Follow Steps to Determine Safe Duration for Denture Removal
To determine how long you can safely leave your immediate dentures out, follow these caring steps:
- Initial 24-48 Hours: We understand that after extraction, it’s crucial to keep your temporary prosthetics in place for the first 24 to 48 hours. This helps reduce swelling and protects the extraction sites, ensuring your comfort.
- Monitor Comfort: After this initial period, take a moment to assess your comfort level. Mild soreness or tenderness is normal after removing temporary dental appliances. If you feel significant discomfort or irritation, please consult your dentist before proceeding.
- Gradual Withdrawal: If your dentist gives the green light, you may want to consider how long can I leave my immediate dentures out by starting with brief intervals (15-30 minutes) to let your soft tissue breathe. As you feel more comfortable, gradually increase how long you leave your immediate dentures out.
- Nightly Removal: After the first week, it’s generally recommended to remove your dentures at night. This allows your gums to rest and recover, .
- Consult Your Dentist: Regularly check in with your dentist to discuss your progress and any concerns. Arrange a follow-up appointment after your initial removal to evaluate gum recovery and make necessary adjustments. They can offer tailored guidance based on your recovery. Additionally, avoid using mouthwash for at least 12 hours post-surgery to promote healing.
As Dr. Fadi Elzayat states, “Instant prosthetics enable you to preserve a lovely smile without any interruptions, tension, or worry.” Remember, temporary dental appliances are not custom-fit, which may influence their appearance and functionality. Your comfort is our priority.

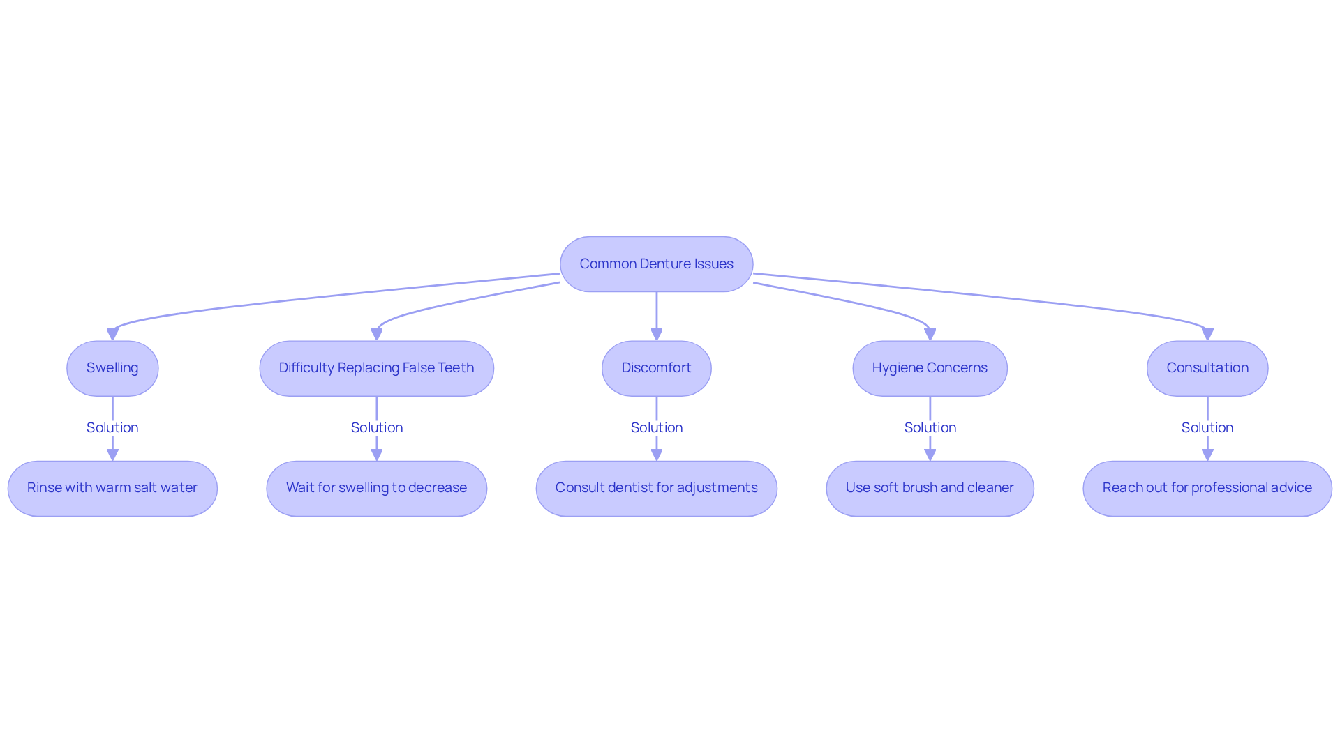
Troubleshoot Common Issues When Leaving Dentures Out
When it comes to your dental appliances, you might face a few common challenges. Let’s explore how to troubleshoot them effectively, ensuring your comfort and confidence.
- Swelling: Have you noticed swelling after removing your dentures? This is often due to irritation. Rinsing your mouth with warm salt water can soothe the tissues and reduce inflammation. It’s important to remember that about 20% to 67% of individuals using artificial teeth experience some swelling during the adjustment phase, which can last a few weeks as you adapt to your new appliances.
- Difficulty Replacing False Teeth: Struggling to reinsert your artificial teeth after some time? Check for any swelling in your gums. If they’re swollen, it’s best to wait until the inflammation decreases before trying to reinsert your dental appliances. This will help you avoid further discomfort.
- Discomfort: Changes in gum shape can lead to discomfort when reinserting your dental appliances. If this discomfort continues, please consult your dentist for necessary adjustments to ensure a proper fit. Remember, adjusting to new prosthetics is a process, and your patience is key.
- Hygiene Concerns: Keeping your dental appliances clean is crucial before reinsertion. Use a soft brush and cleaner designed for dental appliances to remove any buildup. This not only helps avoid irritation but also preserves your oral health. Regular cleaning is essential to keep your dental prosthetics comfortable and functional.
- Consultation: If you’re experiencing ongoing issues, don’t hesitate to reach out to your dentist for professional advice and tailored solutions. Ongoing discomfort isn’t typical with dental appliances and should be addressed promptly. DentKits offers innovative online services to assist with any concerns you may have, making it easier to manage your denture care from the comfort of your home. is our priority!

Conclusion
Immediate dentures are a vital solution for those facing tooth extractions, offering both functionality and aesthetic preservation during the healing process. Are you concerned about how long you should leave these dentures out? Understanding the right duration is crucial for a smooth recovery. By following specific guidelines and tuning into your comfort levels, you can ensure that your transition to new dental appliances is effective and comfortable.
Key factors influencing how long you can safely remove your dentures include:
- The initial healing period
- Your personal comfort
- Professional dental advice
It’s essential to keep the dentures in for the first 24 to 48 hours after extraction to protect your healing gums. Gradually assessing your comfort and consulting with your dentist will help you determine the best practices for wearing and removing your dentures.
Ultimately, adapting to immediate dentures is a journey that requires patience and care. We understand that this process can feel overwhelming, but by prioritizing your comfort and following expert recommendations, you can navigate this transition with confidence. Taking proactive steps to address any challenges, such as discomfort or fit issues, will not only enhance your experience but also promote long-term oral health and satisfaction with your dental care. Your comfort is our priority, and we’re here to support you every step of the way.
Frequently Asked Questions
What are immediate dentures?
Immediate dentures are prosthetic appliances placed in the mouth right after tooth removals to provide a functional set of teeth during the healing process.
What is the purpose of immediate dentures?
The main purpose of immediate dentures is to offer a smooth transition while preserving facial aesthetics and functionality during recovery from tooth extractions.
How do immediate dentures benefit the healing process?
They act as a protective barrier for the gums, minimizing bleeding and discomfort, and are designed to be adjusted as the mouth heals and changes shape.
How common is the use of prosthetic teeth in the United States?
Approximately 42.46 million Americans are expected to utilize prosthetic teeth by the end of 2025, indicating the significance of prompt options as a temporary solution.
Are immediate dentures more expensive than traditional prosthetics?
Yes, temporary prosthetics, including immediate dentures, usually come with a higher expense compared to conventional ones due to the additional effort and personalization required.
What are the potential downsides of using immediate dentures?
While they offer considerable advantages, immediate dentures can adversely affect jaw health since they are not secured into the bone.
Why are preparatory consultations important before tooth extraction?
Preparatory consultations are essential to ensure a proper fit for the dentures and to discuss specific needs, which can be facilitated through services like DentKits.
What dietary recommendations are suggested for those adapting to immediate dentures?
It is recommended to start with soft foods and gradually transition back to regular meals as you adapt to the new dental appliances.
Why are follow-up appointments important after getting immediate dentures?
Follow-up appointments are crucial for modifying and enhancing the fit of temporary prosthetics, ensuring continued comfort and functionality.
