Introduction
Mastering the art of teeth molding can truly transform the often dreaded dental visit into a seamless and efficient experience. Are you tired of lengthy dental visits? For busy professionals like you, seeking to create precise dental impressions from the comfort of your home, understanding the essential tools and techniques is crucial.
However, what happens when common pitfalls arise during this seemingly straightforward process? This guide not only outlines a step-by-step approach to achieving the perfect teeth mold but also equips you with troubleshooting strategies to navigate potential challenges along the way. Your comfort is our priority, and we understand that this process should be as smooth as possible.
Gather Necessary Tools and Materials for Teeth Molding
Are you tired of lengthy dental visits? To successfully mold your teeth using DentKits’ impression kit, which is conveniently sent to your home, gather the following tools and materials to ensure a smooth and comfortable experience:
- Dental Mold Kit: This generally contains mold trays (upper and lower), high-quality substances like polyvinyl siloxane (PVS) or silicone, and mixing bowls. The kit will supply the essential components and directions to create a precise teeth mold of your teeth and gums.
- Mixing Spatula: For combining the substance with water.
- Measuring Cup: To accurately measure the water needed for mixing.
- Timer: To monitor the setting duration for the material, ensuring that you attain the optimal fit for your dentures.
- Mirror: To assist in placing the containers accurately in your mouth.
- Paper Towels: For cleanup and to manage any spills.
- Gloves: To maintain hygiene during the process.
Furthermore, ensure that all tools are clean and ready for use to avoid contamination and ensure the best results. Your comfort is our priority, and remember, accuracy is crucial in this process to achieve a .

Follow Step-by-Step Instructions for Taking a Dental Impression
To take a dental impression effectively at home, follow these caring steps designed to make the process as smooth as possible:
- Prepare the Impression Material: Begin by measuring the right amount of alginate or silicone according to the package instructions. Mix it with water using a spatula until you achieve a smooth, lump-free consistency.
- Load the Impression Container: Fill the impression container with the mixed material, ensuring it is evenly distributed and slightly overfilled to allow for proper molding.
- Place the Device: Using a mirror, align the device over your upper or lower dental structures. Make sure it is positioned to capture all the necessary details.
- Insert the Device: Gently press the device firmly into your mouth, ensuring it covers all teeth and gums. Hold it in position for the suggested duration, typically 3-5 minutes, as specified by the instructions.
- Remove the Tray: Once the substance has set, gently wiggle the tray to break the seal and carefully take it out of your mouth. Avoid pulling too hard to prevent distortion of the impression.
- Inspect the Impression: Check for any defects, such as bubbles or incomplete areas. If the appearance looks good, clean it according to the material’s guidelines. If not, you may need to repeat the process.
Are you tired of lengthy dental visits? The entire procedure of obtaining a teeth mold usually requires about 30 minutes to an hour—significantly shorter than traditional techniques that often involve extensive preparation and clean-up. Proper technique is crucial; as noted by dental professionals, “Precision matters because everything else depends on getting this step right.”
With DentKits, your molds are shipped directly to you with simple instructions and complimentary return shipping, ensuring a smooth experience. Real-world examples show that users of DentKits’ at-home kits for creating teeth molds have successfully made precise molds, enhancing their journey toward customized denture solutions. Furthermore, we understand that it’s important to steer clear of sticky foods prior to taking molds and ensure that margins are free of blood or saliva to improve precision. is our priority.

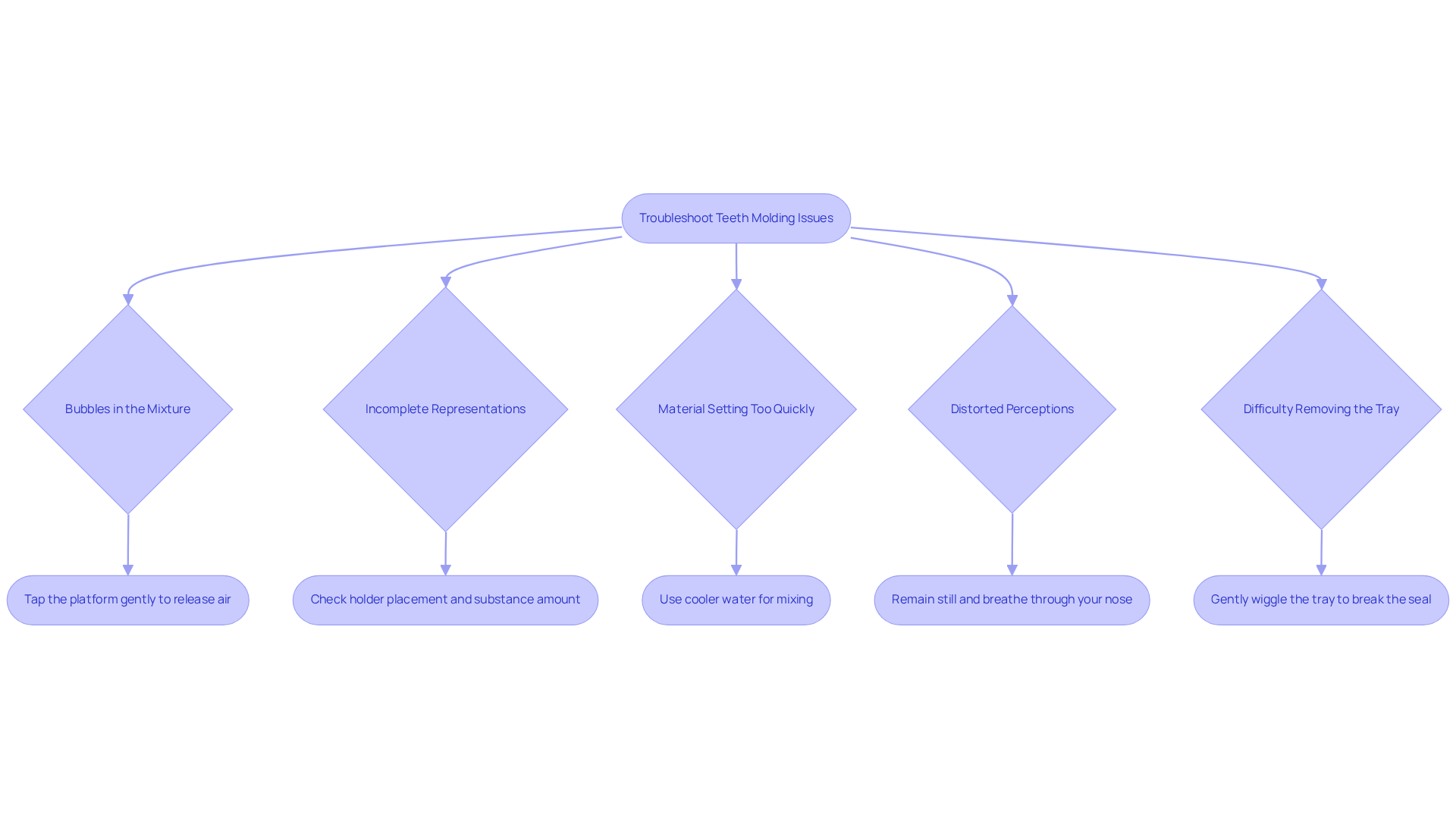
Troubleshoot Common Issues During the Teeth Molding Process
If you encounter issues during the teeth mold process with DentKits’ impression kit, we understand how frustrating that can be. Here are some troubleshooting tips to help you achieve the best results:
- Bubbles in the Mixture: Are you seeing bubbles? This can happen if the substance isn’t or at the right speed. Try tapping the platform gently while the substance sets to release any trapped air.
- Incomplete Representations: If your mold doesn’t capture all dental structures, check that the holder is placed accurately and that you’ve used enough substance. You might need to adjust the quantity or the container size to ensure a complete teeth mold of your teeth and gums.
- Material Setting Too Quickly: Is the material solidifying before you can position the device? Consider using cooler water for mixing, as warmer water can speed up the setting time and affect the precision of your mold.
- Distorted Perceptions: If the impression appears distorted, it may be due to movement during the setting process. Try to remain still and breathe through your nose to minimize movement; this will help ensure the best fit for your dentures.
- Difficulty Removing the Tray: If the tray feels stuck, gently wiggle it back and forth to break the seal. Avoid pulling too hard, as this can distort the effect and impact the final product.
By following these troubleshooting tips, you can enhance your chances of achieving a successful teeth mold with DentKits’ impression kit. Remember, your comfort is our priority, and we’re here to support you every step of the way.

Conclusion
Mastering the art of teeth molding can truly transform the journey to obtaining custom dentures, especially for busy professionals like you. Are you tired of lengthy dental visits? By utilizing a comprehensive impression kit like DentKits, you can create precise molds from the comfort of your home, making the process not only efficient but also convenient. This guide highlights the importance of preparation, accuracy, and following step-by-step instructions to achieve the best results.
Throughout this article, we emphasized key points such as:
- Gathering necessary tools
- Adhering to detailed instructions
- Troubleshooting common issues
Each step, from preparing the impression material to inspecting the final mold, is crucial in ensuring a successful outcome. These insights not only simplify the teeth molding process but also empower you to take control of your dental health.
Ultimately, the ability to create accurate dental impressions at home represents a significant advancement in personal dental care. Your comfort is our priority. By embracing these techniques and best practices, you can save time while ensuring your satisfaction. Taking the first step toward custom dentures has never been more accessible, and with the right tools and knowledge, achieving a perfect fit is well within your reach.
Frequently Asked Questions
What tools and materials are needed for teeth molding with DentKits’ impression kit?
You will need a dental mold kit (which includes mold trays, high-quality substances like polyvinyl siloxane or silicone, and mixing bowls), a mixing spatula, a measuring cup, a timer, a mirror, paper towels, and gloves.
What is included in the dental mold kit?
The dental mold kit generally contains mold trays for the upper and lower teeth, high-quality substances such as polyvinyl siloxane or silicone, and mixing bowls.
Why is a mixing spatula necessary?
A mixing spatula is necessary for combining the molding substance with water.
How is the measuring cup used in the teeth molding process?
The measuring cup is used to accurately measure the amount of water needed for mixing with the molding substance.
What role does the timer play in the teeth molding process?
The timer is used to monitor the setting duration for the material, ensuring that you achieve the optimal fit for your dentures.
Why is a mirror recommended during the molding process?
A mirror assists in placing the containers accurately in your mouth, which is important for proper molding.
What is the purpose of having paper towels on hand?
Paper towels are useful for cleanup and managing any spills that may occur during the molding process.
Why should gloves be used during the teeth molding process?
Gloves should be used to maintain hygiene during the process.
What should be ensured about the tools before starting the molding process?
It is important to ensure that all tools are clean and ready for use to avoid contamination and achieve the best results.
Why is accuracy important in the teeth molding process?
Accuracy is crucial to achieve a perfect fit for your custom dentures.