Introduction
Teeth molding is a crucial yet often overlooked aspect of dental care that can significantly impact the comfort and effectiveness of oral devices like dentures and aligners. Are you tired of lengthy dental visits? For busy professionals seeking to streamline their dental experiences, mastering the essential steps of this process can lead to greater efficiency and satisfaction.
However, with the rise of digital technologies and the complexities of traditional methods, how can one navigate the challenges of achieving precise and comfortable molds? This means that understanding the fundamentals of teeth molding is essential.
This article delves into practical tips and insights to empower you in your pursuit of better oral health. Your comfort is our priority.
Understand the Basics of Teeth Molding
Are you tired of lengthy dental visits? , which involves creating a mold of your teeth and nearby oral structures, is an essential step that produces a negative imprint of the teeth and surrounding areas. This mold serves as a guide for crafting , including dentures, crowns, and aligners. In 2025, advancements in dental molding substances are set to transform this procedure, with a significant shift towards .
At DentKits, we prioritize your comfort by employing to generate an accurate through scanning your molds. This innovative method not only but also simplifies the entire process. A U.S. in-state licensed dentist will examine and recommend your custom-designed denture, which is then created using advanced 3D printing technology.
The two main substances utilized in oral molds are alginate and polyvinyl siloxane (PVS). While alginate is widely used due to its affordability and ease of handling, PVS is increasingly favored for its . Recent statistics suggest that around 57% of dental experts are now incorporating digital scans into their routines, greatly minimizing the challenges associated with traditional substances, such as shrinkage and air bubbles.
Furthermore, successful practices in tele-dentistry for leverage these advancements, allowing for a more streamlined and patient-friendly experience. Digital scans can be completed in minutes, offering prompt feedback and reducing discomfort, especially for individuals with a strong gag reflex. However, we understand that challenges such as high initial costs and a learning curve may arise when adopting these technologies.
As Dr. Peter Ngan observes, “The combination of and premium printing resources is making same-day dentistry accessible for additional practices.”
Comprehending the significance of accuracy in the teeth molding technique is essential, as the quality of the mold directly influences the fit and comfort of the final product. Dental experts emphasize that investing in guarantees reliable results, ultimately conserving time and money for both the practitioner and the patient. Moreover, patient education plays a vital role in the perception process, reinforcing the importance of professional evaluations.
With 18% of USA oral health practitioners already integrating AI into their workflows, the future of oral assessments looks promising, paving the way for improved patient care and satisfaction. Furthermore, although at-home teeth molding kits are marketed as practical, they often lack the accuracy required for clinical application, underscoring the benefits of professional oral molds. Your comfort is our priority, and we are here to support you on your journey to .

Gather Essential Tools and Materials for DIY Impressions
To successfully take , it’s important to gather some essential tools and materials that will make the process smoother and more comfortable for you.
- : Available in various sizes for upper and lower arches, these trays ensure a proper fit for different mouth shapes. This fit is crucial for the accuracy of your , giving you peace of mind.
- : While alginate is popular for its ease of use, we recommend polyvinyl siloxane (PVS) for its superior detail and dimensional stability. This material is ideal for creating precise molds that DentKits’ can build upon, ensuring your comfort and satisfaction.
- Mixing Bowls and Spatulas: These tools are essential for preparing the casting substance efficiently, making your experience smoother.
- Water: You will need water to mix with alginate to achieve the right consistency for your impressions.
- Timer: A timer is crucial for monitoring the setting duration of the impression substance, which generally varies from 2 to 5 minutes. This timing is essential to ensure the material sets properly for accurate results, aligning with DentKits’ commitment to quality and your comfort.
- Gloves: Wearing gloves is essential for upholding hygiene during the impression-taking procedure, giving you added reassurance.
- Cheek Retractors: While not required, these instruments can assist in keeping your mouth open and offer a clearer view during the molding process. Furthermore, using cheek retractors to capture images of your teeth from various perspectives can help ensure accurate , which is vital for the custom provided by DentKits.
It’s also important to note that taking two impressions of both the upper and lower arches is necessary for a complete and functional mold. Additionally, is essential for ensuring the functionality and comfort of your dental appliances. Having these items ready will streamline the impression-taking process and significantly enhance the accuracy of your results. This means that your can be crafted with precision using cutting-edge .
Remember, your fitting kit will be sent straight to your home, and a U.S.-licensed dentist will examine your molds to guarantee the best possible fit and quality. We understand that this process can feel overwhelming, but your comfort is our priority, and we are here to .

Follow Step-by-Step Instructions for Making Dental Impressions
To take your effectively, follow these with care and attention:
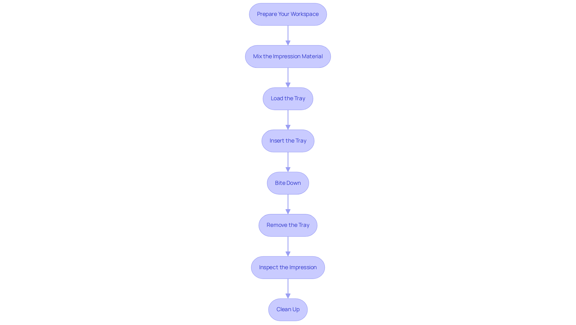
- : Are you ready to begin? Ensure your area is clean and organized. Collect all essential tools and supplies, including tray molds and mixing items, to set yourself up for success.
- Mix the Impression Material: If using alginate, measure the correct amount of powder and water according to the manufacturer’s instructions. Blend completely until even, avoiding air bubbles that can affect the outcome. Remember, your comfort is our priority.
- Load the Tray: Fill the tray with the mixed material, ensuring it covers the entire surface evenly to capture all necessary details. This means that every little detail matters.
- Insert the Tray: Place the tray in your mouth, aligning it with your teeth. Press it gently but firmly against your teeth and gums to ensure a thorough mold. We understand that this might feel a bit uncomfortable, but it’s essential for accuracy.
- Bite Down: Close your mouth gently to create a mold. Hold the tray in place for the recommended time, typically 3-5 minutes, to allow the material to set properly. Patience here will lead to better results.
- Remove the Tray: Carefully pull the tray out of your mouth, ensuring not to alter the mold. A well-executed removal is crucial for maintaining the integrity of the mold. Take your time with this step.
- : Check for any imperfections or bubbles. If the impression is not satisfactory, don’t hesitate to repeat the process to ensure accuracy. As Dr. Chan points out, “Without a positive impact, your crown might feel uncomfortable or not endure as long as it should.”
- Clean Up: Dispose of any used materials and clean your tools for future use, maintaining a hygienic workspace. A tidy area helps keep your mind clear.
By following these steps, you can achieve that is suitable for crafting . Remember, ; even minor inaccuracies can lead to poor-fitting results. Stay focused and take your time to ensure the best outcome. You deserve a comfortable and effective solution.

Troubleshoot Common Issues in Teeth Molding
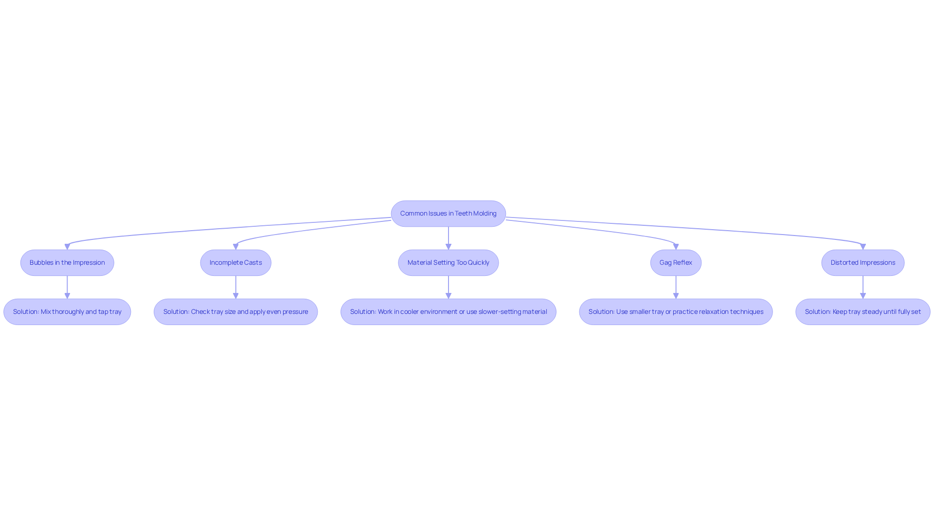
When obtaining molds for , it’s common to encounter a few challenges. We understand that these issues can be frustrating, so here are some effective to enhance your success:
- : Are you noticing bubbles in your mold? This often stems from inadequate mixing. Be sure to mix the substance thoroughly and gently tap the tray to release any trapped air before insertion.
- : If your mold isn’t capturing all teeth or gum contours, check that the tray is the right size and apply even pressure while biting down. This can make a significant difference.
- : If the material hardens too soon, consider working in a cooler environment or selecting a slower-setting substance. This will allow you ample time to create an accurate mold.
- : We know that discomfort can be a concern. To ease this, try using a smaller tray or taking breaks between attempts. Practicing relaxation techniques can also help alleviate anxiety during the process.
- Distorted Impressions: To prevent distortion, avoid moving the tray too soon after capturing the mold. Keeping it steady until the substance has fully set is crucial.
Being aware of these potential issues and their solutions can significantly increase your chances of obtaining a and on your first attempt. Did you know that and material selection can reduce the need for retakes by up to 30%? This underscores the importance of these practices. As Dr. Ratcliff emphasizes, taking the time to ensure details are correct is essential for achieving optimal results. Your comfort is our priority, and we are here to .

Conclusion
Mastering teeth molding is an essential skill for busy professionals seeking efficient and effective dental solutions. We understand that the process can often feel overwhelming, and this article outlines the crucial steps and techniques necessary to achieve high-quality dental impressions. Precision and comfort are paramount, and with advancements in technology and materials like digital scans and polyvinyl siloxane, the future of teeth molding looks promising. This means better outcomes for both practitioners and patients.
Key insights discussed include the significance of using the right tools and materials, such as impression trays and mixing bowls. Following a detailed step-by-step approach to taking dental impressions is vital. Are you tired of dealing with common issues like bubbles and incomplete casts? Troubleshooting these challenges enhances the likelihood of success, highlighting the importance of technique and preparation. By prioritizing quality and patient comfort, dental professionals can streamline their practices while delivering outstanding results.
In conclusion, the journey to effective teeth molding is not just about mastering techniques but also about embracing advancements in dental technology that enhance patient care. Your comfort is our priority. By implementing these practices and maintaining a focus on accuracy, professionals can ensure that their patients receive the best possible outcomes. As the field continues to evolve, staying informed and adapting to new methods will be key in providing exceptional dental services.
Frequently Asked Questions
What is teeth molding?
Teeth molding involves creating a mold of your teeth and nearby oral structures, producing a negative imprint that serves as a guide for crafting personalized oral devices such as dentures, crowns, and aligners.
How is teeth molding expected to change by 2025?
By 2025, advancements in dental molding substances are anticipated to shift towards digital molds, enhancing precision and patient comfort during the molding process.
What technology does DentKits use for teeth molding?
DentKits uses cutting-edge imaging cameras to create accurate 3D models of teeth and gums through scanning, which improves precision and simplifies the molding process.
What substances are commonly used in oral molds?
The two main substances used in oral molds are alginate, known for its affordability and ease of handling, and polyvinyl siloxane (PVS), which is favored for its superior accuracy and dimensional stability.
What percentage of dental experts are using digital scans?
Approximately 57% of dental experts are now incorporating digital scans into their routines, which helps minimize challenges associated with traditional molding substances.
What are the benefits of digital scans in teeth molding?
Digital scans can be completed in minutes, provide prompt feedback, reduce discomfort, especially for those with a strong gag reflex, and streamline the overall process.
What challenges might arise with adopting new teeth molding technologies?
Challenges may include high initial costs and a learning curve associated with adopting digital scanning technologies.
Why is accuracy important in the teeth molding process?
The accuracy of the mold directly influences the fit and comfort of the final product, making it essential for reliable results.
What is the role of patient education in teeth molding?
Patient education reinforces the importance of professional evaluations and helps improve the perception of the teeth molding process.
Are at-home teeth molding kits recommended?
At-home teeth molding kits are often marketed as practical but typically lack the accuracy required for clinical applications, highlighting the benefits of professional oral molds.
