Overview
This article offers a caring, step-by-step guide on how to effectively use a dental impression kit. We understand that precise impressions are essential for creating comfortable, personalized dentures. Are you tired of lengthy dental visits? This guide addresses your concerns by detailing the essential components of the kit, highlighting common mistakes to avoid, and outlining important safety measures. Each of these elements is crucial for achieving optimal results and ensuring a successful at-home dental care experience. Your comfort is our priority, and we are here to support you every step of the way.
Introduction
Navigating the world of dental care can often feel daunting, especially when it comes to achieving a perfect fit for dentures. Are you tired of lengthy dental visits? With the advent of at-home dental impression kits, individuals can now take control of their oral health from the comfort of their own homes. This means a personalized experience that saves both time and money.
However, we understand that the process of taking accurate impressions is not without its challenges. Common mistakes can lead to discomfort and costly adjustments.
How can one master the art of using a dental impression kit to ensure optimal results and avoid pitfalls? Your comfort is our priority, and we are here to guide you through this journey.
Understand the Purpose of a Dental Impression Kit
Are you tired of lengthy dental visits? A dental impression kit is essential for capturing the unique shapes of your oral cavity, which is crucial for creating personalized dentures that fit comfortably and securely. Precise impressions enable the skilled experts at DentKits to craft dentures tailored specifically to your oral anatomy, ensuring a personalized fit. This innovative approach alleviates the discomfort often associated with traditional dental visits, empowering you to manage your dental care from the comfort of your home.
Understanding the importance of this process motivates you to follow the subsequent steps meticulously, ensuring optimal results. High-quality molds are vital, as they directly influence the effectiveness and comfort of your dentures. That’s why it’s crucial to follow the provided instructions closely. The essential components of the dental impression kit from DentKits include:
- Trays
- Dental-grade molding material
- Teeth shade selection chart
All designed to facilitate precise molds.
Furthermore, you can save up to 60% on your local oral care office expenses, making this an economical choice. Real-world success stories highlight how individuals have benefited from at-home dental impression kits, achieving substantial cost savings and convenience while receiving high-quality dental solutions. For instance, Oliver Williams shared, “I ordered online after speaking with them on the phone. Great customer service. Saved a lot of money versus getting my full dentures from some other place in Las Vegas. Highly recommended.”
Comprehending the setting times of various molding substances, such as alginates that usually solidify within 1-2 minutes, is essential for efficient capturing. While , it is important to be aware of potential inaccuracies and safety concerns. We understand that following the instructions carefully can help you avoid common mistakes, ensuring your comfort and satisfaction.

Follow the Step-by-Step Process for Taking Impressions
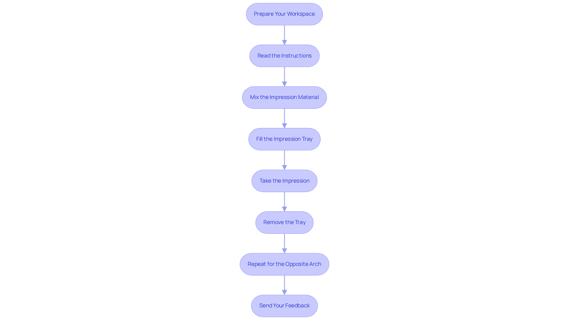
- Prepare Your Workspace: Choose a clean, well-lit area to work in. Collect all supplies from your dental impression kit, including trays, putty, and mixing tools, to ensure everything is accessible. This arrangement enables a seamless and effective procedure, showcasing the ease of the dental impression kit provided by DentKits’ at-home molding system.
- Read the Instructions: Before starting, thoroughly read the instructions included with your kit. Familiarize yourself with the materials and the entire dental impression kit process to avoid confusion later. Comprehending the steps is essential for a successful impact, particularly when utilizing a dental impression kit within innovative tele-dentistry solutions.
- Mix the Impression Material: Carefully follow the instructions to mix the putty until it achieves a uniform consistency. Work swiftly, as the material begins to set quickly, typically within a few minutes. This quick preparation is part of the user-friendly experience that the dental impression kit aims to provide.
- Fill the Impression Tray: Generously fill the impression tray with the mixed putty, ensuring complete coverage of the surface to capture all necessary details of your oral structure. This step is vital for creating a personalized denture with the use of a dental impression kit that fits perfectly.
- Take the Impression: Position the tray in your mouth, pressing it firmly against your gums. To minimize the gag reflex, sit upright and lean slightly forward. Gently bite down to allow the putty to mold accurately to your dental structure. Hold it in place for the recommended time, usually around three to five minutes. This procedure ensures comfort and efficiency, reflecting the advanced technology behind the dental impression kit.
- Remove the Tray: Carefully take the tray out of your mouth and examine the mark. Ensure it captures all details, including the gum line and any existing teeth, without voids or pulls. Maintaining the margins free of saliva is essential for precision when preparing your dental impression kit, ensuring that your templates are ready for the next phase in the innovative 3D printing method.
- Repeat for the Opposite Arch: If needed, repeat the process for the opposite arch using a clean tray and fresh putty to ensure consistency and accuracy. This thoroughness is essential for achieving the with your dental impression kit when creating custom dentures.
- Send Your Feedback: Once both evaluations are complete, follow the provided instructions for packaging and sending them back to DentKits for processing. Proper packaging is essential to prevent damage during transit, guaranteeing that your dental impression kit and molds are safely delivered for the creation of your personalized dentures.

Identify and Avoid Common Mistakes in Impression Taking
- Inadequate mixing: Are you concerned about achieving the best results with your dental impression kit? Ensure the putty is mixed thoroughly. Irregular blending can lead to inaccuracies in the final product, preventing essential details from being captured. By spending just a few minutes following the simple guidelines included with your kit, you can significantly enhance the quality of your casts.
- Insufficient Material: Have you ever felt anxious about the fit of your dentures? Avoid skimping on the putty when filling the tray. Insufficient material can result in unfinished casts, jeopardizing both the fit and function of your dentures, potentially leading to missing teeth in the final product. Remember, your assessments are crucial for creating customized luxury dentures, so it’s important to use the correct quantity of material.
- Incorrect Tray Size: Choosing the right size tray for your mouth is essential. A poorly fitting tray can alter your perception of the process. It’s advisable to try the tray in your mouth beforehand to ensure a proper fit. This step is vital for achieving precise results that will be digitized and evaluated by a licensed U.S. dentist.
- Rushing the Process: Are you tempted to rush through the steps? Take your time during each phase. Rushing can lead to mistakes, such as not allowing the putty to set long enough, which can cause distortion and inaccuracies, and may even result in trauma to the surrounding tissue. The at-home procedure is designed for your convenience, so please utilize that time wisely.
- Always verify your prints before sending them. Look for any air bubbles, missing details, or imperfections, as these can significantly impact the quality of the final product. Recognizing possible errors early can save you time and prevent costly mistakes in your treatment process, as highlighted by dental experts. Your molds will be used to , ensuring an ideal fit for your personalized dentures. Additionally, remember that free return shipping is included, making the process even more convenient. The advanced imaging technology utilized in digitization guarantees that your perceptions are precisely captured for optimal results.

Ensure Safety and Effectiveness of At-Home Impression Kits
- Utilize High-Quality Materials: Are you looking for a reliable solution for your dental needs? Choose a dental impression kit from a trusted supplier like DentKits, which uses top-notch materials specifically crafted for safety and optimal outcomes. Your comfort is our priority.
- Adhere to Hygiene Protocols: Before you begin, we understand that cleanliness is crucial. Thoroughly wash your hands and sanitize your workspace to minimize the risk of contamination. This means that you can feel confident and safe during the process.
- Assess for Allergies: Your health matters. Review the contents of the kit for any materials you may be allergic to. If you have known sensitivities, we encourage you to consult with a dental professional before proceeding, ensuring your peace of mind.
- To preserve effectiveness, store all components of the dental impression kit in a cool, dry environment until you are ready to use them. This simple step can make a significant difference in your experience.
- Request Help When Needed: If you encounter difficulties or have questions during the impression collection, don’t hesitate to reach out to customer support for guidance. Remember, utilizing a dental impression kit can save you up to 60% compared to your local dental office, making it a for your dental needs. Furthermore, many satisfied customers have shared their positive experiences with DentKits, highlighting the ease and effectiveness of the at-home impression process. We’re here to support you every step of the way.

Conclusion
Mastering the use of a dental impression kit can truly transform how you approach your dental care. Are you tired of lengthy dental visits? This convenient and cost-effective alternative offers you the opportunity to take charge of your dental health from the comfort of your home. By understanding the significance of creating accurate impressions, you can ensure your dentures are customized for a perfect fit, enhancing both comfort and functionality. This guide has provided a comprehensive overview of the steps involved, emphasizing the importance of following instructions and avoiding common pitfalls.
Key insights include:
- The necessity of preparing a clean workspace
- Thoroughly mixing materials
- Taking the time to ensure accuracy at each stage of the impression process
Furthermore, recognizing and addressing potential mistakes can lead to better outcomes, ultimately resulting in high-quality dentures tailored to your individual needs. The benefits of using a dental impression kit extend beyond mere convenience; they also offer significant financial savings and empower you to manage your dental health effectively.
In conclusion, embracing at-home dental impression kits represents a significant advancement in personal dental care. Your comfort is our priority, and by taking these proactive steps and utilizing the guidance provided, you can confidently navigate the impression process and achieve optimal results. The journey to personalized dental solutions is now more accessible than ever, encouraging everyone to explore the advantages of this innovative approach to dental health.
Frequently Asked Questions
What is the purpose of a dental impression kit?
A dental impression kit is used to capture the unique shapes of your oral cavity, which is essential for creating personalized dentures that fit comfortably and securely.
How do dental impression kits improve the dental care experience?
They alleviate the discomfort often associated with traditional dental visits, allowing you to manage your dental care from the comfort of your home.
What are the essential components of a dental impression kit from DentKits?
The essential components include trays, dental-grade molding material, and a teeth shade selection chart, all designed to facilitate precise molds.
How can using a dental impression kit save money?
By using a dental impression kit, you can save up to 60% on your local oral care office expenses, making it a more economical choice.
Can you provide an example of a success story related to dental impression kits?
Oliver Williams shared that he saved a lot of money compared to getting dentures from another place in Las Vegas and praised the customer service he received when ordering online.
What is the importance of following the instructions when using a dental impression kit?
Following the instructions closely is crucial for creating high-quality molds, which directly influence the effectiveness and comfort of your dentures.
How long do molding substances like alginates typically take to solidify?
Alginates usually solidify within 1-2 minutes, making it important to understand setting times for efficient capturing.
What are some potential concerns when using at-home dental impression kits?
While at-home kits offer convenience, there may be potential inaccuracies and safety concerns, which can be mitigated by following the instructions carefully to avoid common mistakes.