Introduction
We understand that maintaining proper oral hygiene is crucial, especially for those who rely on dental appliances. Are you tired of traditional cleaning methods that often miss debris and bacteria? Ultrasonic denture cleaning machines offer a revolutionary solution, using high-frequency sound waves to effectively dislodge what others leave behind. This article explores the many benefits of these advanced cleaning devices, guiding you on how to easily incorporate them into your daily routine.
With so many options available, how can you ensure you’re maximizing the effectiveness of your denture cleaning machine while avoiding common pitfalls?
Understand the Benefits of Ultrasonic Denture Cleaning Machines
Are you tired of lengthy dental visits and the struggle to keep your dental appliances clean? The denture cleaning machine, specifically designed for ultrasonic oral appliance sanitation, might just be the solution you need. These innovative devices use high-frequency sound waves to create microscopic bubbles in a cleaning solution. When these bubbles implode upon contact with your dental appliance, they effectively that traditional brushing often overlooks.
Recent studies reveal that high-frequency cleaners significantly outperform manual methods, leading to improved denture hygiene and greater user satisfaction. In fact, research shows that these ultrasonic methods can remove around 80% to 95% of bacteria, which is essential for enhancing your oral health. As dental expert Nameera Temkar notes, “When conventional scrubbing can’t access concealed biofilm, high-frequency methods intervene, providing accuracy, safety, and effectiveness throughout contemporary medical and dental care.”
By incorporating a denture cleaning machine into your sanitation routine, you can achieve a level of cleanliness that’s difficult to replicate with manual techniques. This means your dental appliances will stay sanitary and comfortable, giving you peace of mind. However, it’s important to remember that variability in sound wave purification protocols across studies may affect outcomes. This highlights the need for standardized practices in sound wave purification, ensuring you get the best results possible.
Your comfort is our priority, and we understand that maintaining your dental health can be challenging. So why not take the step towards a more effective cleaning solution today?

Incorporate Cleaning Machines into Your Daily Routine
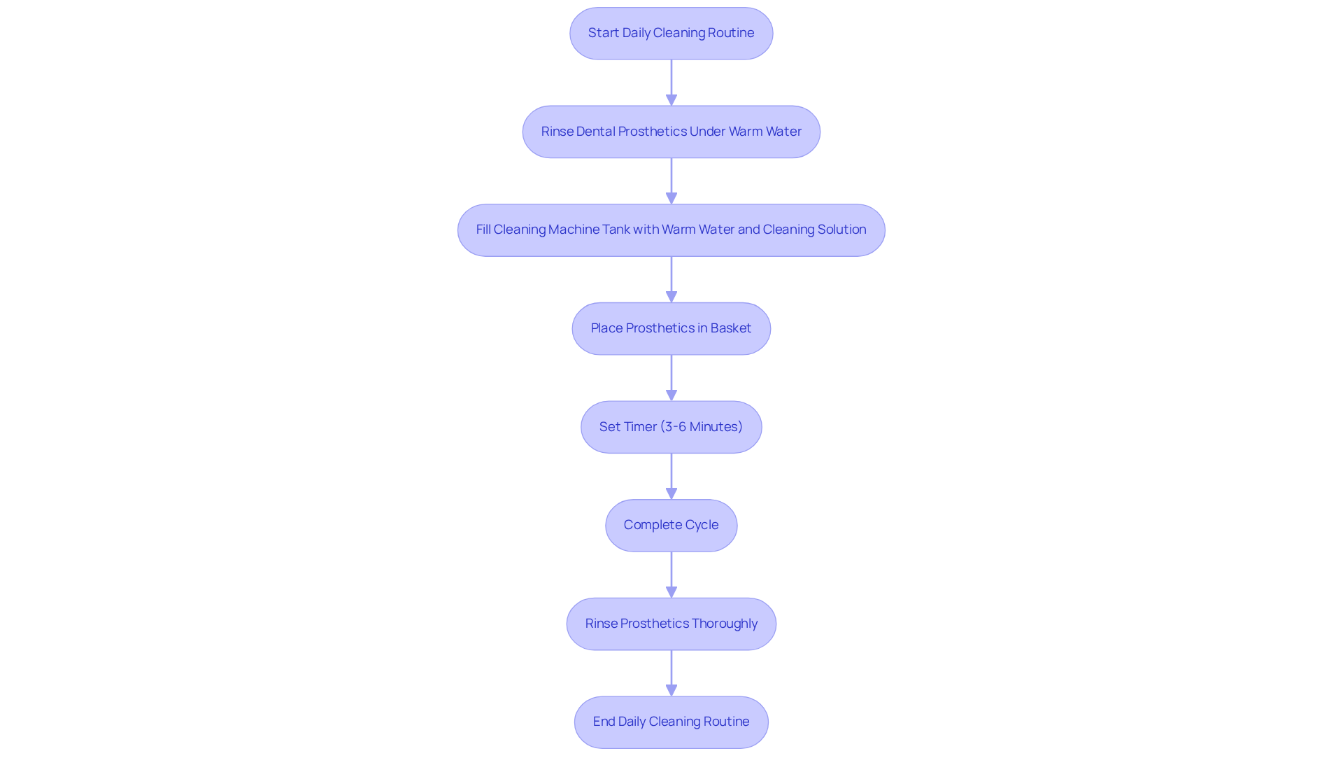
Are you tired of lengthy dental visits? To truly enjoy the benefits of your sound wave appliance for oral prosthetics, establishing a consistent is key. This routine not only supports your prosthesis occlusion but is also vital for your comfort and oral health.
Start by rinsing your dental prosthetics under warm water to dislodge any loose debris. Then, fill the denture cleaning machine‘s tank with warm water and add a recommended cleaning solution designed for oral appliances. Gently place your dental prosthetics in the basket, ensuring they are fully submerged, and set the timer according to the manufacturer’s instructions-usually between 3 to 6 minutes.
Once the cycle is complete, rinse your oral appliances thoroughly with water before reinserting them. Spending just a few minutes each day using a denture cleaning machine keeps your dental prosthetics clean and helps eliminate harmful bacteria, significantly improving your oral health and overall comfort. Remember, consistent cleaning is essential; dental hygienists emphasize that daily care with a denture cleaning machine prevents plaque buildup and preserves the quality of your oral appliances.
By incorporating this simple routine with a denture cleaning machine, you can ensure your prosthetics remain clean and free from harmful bacteria. This not only enhances your oral health but also boosts your overall comfort, allowing you to fully enjoy the luxury of your custom appliances from DentKits. Your comfort is our priority!

Avoid Common Mistakes When Using Denture Cleaners
Using ultrasonic cleaners effectively means being aware of that can lead to damage. Are you tired of worrying about your dental appliances?
Firstly, avoid hot water; temperatures above 110°F can distort prosthetic materials, compromising their fit and function. Instead, opt for lukewarm water to improve the cleaning process without risking structural integrity.
Secondly, steer clear of harsh substances and domestic solutions. These can scratch and cloud the surface of your prosthetics, ultimately reducing their longevity. Dr. Jessica Cohen, a Board-Certified Orthodontist, emphasizes, “I proudly recommend Weiss Naturals Persulfate-Free Retainer Cleaner tablets by B. WEISS to my patients – and even my own kids use it daily – for its gentle yet effective formula that keeps retainers fresh without harsh chemicals.”
It’s also crucial to ensure that your prosthetics are completely immersed in the solution. This enhances the ultrasonic purification effect, giving you peace of mind. Furthermore, being informed about the different types of false teeth available – complete, partial, and implant-supported options – can influence your maintenance decisions. This means that understanding your options can lead to better care.
Lastly, always follow the manufacturer’s guidelines regarding washing cycles and maintenance. This helps avoid operational problems with the machine. By adhering to these recommendations, you can ensure that both your dental appliances and your denture cleaning machine remain in superb shape, enhancing your oral hygiene. Your comfort is our priority!

Maintain Your Denture Cleaning Machine for Longevity
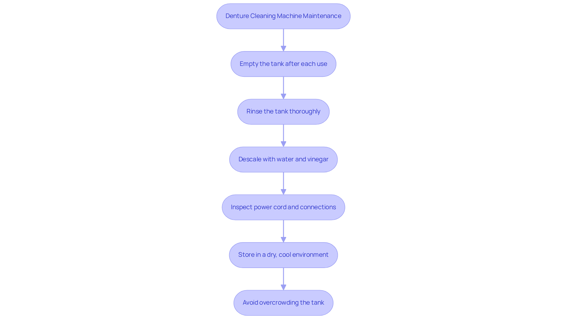
To maximize the lifespan of your denture cleaning machine, consistent maintenance is essential. Are you tired of worrying about how to keep your device in top shape? After each use, promptly empty the tank and rinse it thoroughly to eliminate any remaining solution and debris. Furthermore, regularly descaling the tank with a mixture of water and vinegar helps prevent mineral buildup, which can hinder maintenance efficiency.
In addition, it’s crucial to inspect the power cord and connections for any signs of wear or damage, as these can affect performance. Your comfort is our priority, so can help mitigate moisture-related issues. By following these maintenance practices, you can significantly prolong the lifespan of your device, ensuring it remains efficient in delivering optimal sanitation for your dentures.
Dental experts stress that ‘a few minutes of regular upkeep after each use maintains your device effective and dependable for years.’ Remember, avoiding overcrowding the tank during cleaning cycles is key to ensuring effective performance. Following these guidelines will help you maintain your ultrasonic cleaner’s functionality and longevity, giving you peace of mind.

Conclusion
Maximizing your oral hygiene with a denture cleaning machine is a vital step toward achieving optimal dental health. Are you tired of worrying about the cleanliness of your dental appliances? By utilizing ultrasonic technology, these machines offer a thorough cleaning that manual methods simply can’t match. Embracing this innovative solution not only enhances the cleanliness of your dentures but also significantly contributes to your overall comfort and well-being.
Furthermore, key insights throughout this article highlight the effectiveness of ultrasonic cleaning in dislodging stubborn debris and bacteria. Studies show impressive results in hygiene improvement, which means you can feel confident in your dental care. Establishing a daily maintenance routine with a denture cleaning machine ensures that your dental prosthetics remain free from harmful microorganisms while preserving their quality and fit. In addition, being aware of common mistakes and proper maintenance practices can further enhance the longevity and performance of these invaluable devices.
Ultimately, investing in a denture cleaning machine and incorporating it into your daily routine isn’t just about convenience; it’s a proactive approach to safeguarding your oral health. Your comfort is our priority, and by committing to these best practices, you can enjoy the confidence that comes with clean, well-maintained dental appliances. This leads to a more comfortable and healthier lifestyle. Embrace the benefits of ultrasonic cleaning today and experience a positive impact on your oral hygiene routine.
Frequently Asked Questions
What is an ultrasonic denture cleaning machine?
An ultrasonic denture cleaning machine is a device designed for oral appliance sanitation that uses high-frequency sound waves to create microscopic bubbles in a cleaning solution, which dislodge debris, plaque, and microorganisms from dental appliances.
How does the ultrasonic cleaning process work?
The machine generates high-frequency sound waves that create microscopic bubbles in the cleaning solution. When these bubbles implode upon contact with the dental appliance, they effectively remove debris and microorganisms that traditional brushing may miss.
What are the benefits of using an ultrasonic denture cleaning machine?
Ultrasonic cleaning machines significantly outperform manual cleaning methods, leading to improved denture hygiene and greater user satisfaction. They can remove approximately 80% to 95% of bacteria, enhancing overall oral health.
Why is ultrasonic cleaning considered more effective than manual methods?
Ultrasonic cleaning can access areas that conventional scrubbing cannot, effectively removing concealed biofilm and providing a more thorough clean, which is essential for maintaining dental hygiene.
Are there any concerns regarding the variability in ultrasonic cleaning methods?
Yes, variability in sound wave purification protocols across studies may affect cleaning outcomes. This highlights the importance of standardized practices to ensure optimal results from ultrasonic cleaning.
How can incorporating a denture cleaning machine into my routine benefit me?
By using a denture cleaning machine, you can achieve a level of cleanliness that is difficult to replicate with manual techniques, ensuring your dental appliances remain sanitary and comfortable.
What should I consider before purchasing an ultrasonic denture cleaning machine?
Consider the effectiveness of the machine in removing bacteria and debris, the variability in cleaning protocols, and the need for standardized practices to ensure you receive the best results.
