Introduction
Mastering the art of dental impressions is essential for any dental professional, especially as patients increasingly seek efficient and comfortable solutions. Are you tired of lengthy dental visits? With the introduction of advanced technologies like digital molding, the process has transformed, offering significant benefits such as reduced appointment times and improved accuracy. However, we understand that challenges remain. How can dental professionals ensure that every impression is perfect, avoiding common pitfalls that could compromise patient care? Your comfort is our priority, and addressing these concerns is crucial.
Understand the Purpose of Dental Impressions
Are you tired of lengthy dental visits? Mouth molds are essential for creating accurate oral restorations, including dentures, as they capture the unique shapes of your teeth impression and gums. This accuracy ensures that the final product fits comfortably and functions effectively, which is particularly important for busy professionals who seek efficiency in their dental care.
Furthermore, recent advancements in digital molding technology have significantly improved the speed and comfort of the process. Now, high-definition 3D models enhance the fitting of dentures. Studies show that digital representations can decrease scanning durations by as much as 37%, resulting in faster completion for final restorations. Imagine receiving your dentures in about one week rather than the usual two to three weeks!
As Dr. Adriana Barrera observes, “My patients no longer have to experience the discomfort of mold materials, and the precision of these digital scans that replace traditional teeth impressions results in better-fitting crowns and onlays with fewer adjustments.” This means that precise perceptions not only improve the fit of dentures but also enhance overall oral health and aesthetics.
We understand that the process can feel daunting, but by comprehending the meticulous nature of this technology, you can appreciate how accurate perceptions contribute to enhanced results and a more fulfilling oral experience. Your comfort is our priority, and we’re here to .

Prepare for Taking Dental Impressions
To effectively prepare for taking dental impressions using DentKits’ impression kit, follow these caring steps:
- Gather Necessary Materials: Start by assembling all essential tools, including trays, mixing bowls, spatulas, and the impression material, like alginate or polyvinyl siloxane (VPS). These materials are designed to help you create a precise teeth impression of your teeth and gums. Remember, accuracy is crucial for ensuring the best fit for your dentures, so pay close attention to the details.
- Select the Right Tray Size: Choose a tray that fits comfortably in your mouth without pressing on your gums. Testing the tray beforehand can help prevent discomfort during the procedure, ensuring a smoother experience.
- Read Instructions: Familiarize yourself with the guidelines included in your DentKits molding kit. Understanding the correct mixing and setting times is vital for achieving high-quality outcomes.
- Prepare the Patient: Clearly explain the process to the patient to ease any anxiety. Ensuring their comfort and readiness can significantly enhance the overall experience. As Günther Schlosser wisely noted, “The quality and precision of a cast has a huge impact on the quality and fit of the final restoration.”
- Maintain a Clean Environment: Keep your workspace tidy and free from impurities that could affect the quality of the result. Proper hygiene practices are essential for accurate results.
By following these preparation steps with DentKits’ mold kit, you can streamline the teeth impression process, reduce the likelihood of errors, and enhance the accuracy of the results. Ultimately, this leads to better patient outcomes. We understand that your comfort is our priority, and with these steps, you can .

Follow the Step-by-Step Procedure for Accurate Impressions
Creating accurate dental impressions with DentKits’ innovative solutions can be a straightforward process when you follow these essential steps:
- Mix the Mold Substance: Start by carefully following the manufacturer’s guidelines to blend the mold substance. It’s crucial to maintain the right ratio of base to catalyst for the best results.
- Load the Tray: Use a spatula to fill the molding substance evenly into the tray. Be mindful to avoid air bubbles, as they can compromise the quality of your mold.
- Position the Tray: Gently insert the tray into the individual’s mouth, aligning it precisely with their dental arch. This ensures comprehensive coverage of all necessary teeth.
- Instruct the Patient: Encourage the patient to bite down gently into their natural position. Ask them to remain still while the substance sets, minimizing any movement that could alter the mold.
- Wait for Setting: Allow the material to set according to the manufacturer’s specified time, usually just a few minutes, to ensure proper hardening.
- Remove the Tray: Carefully extract the tray from the mouth, ensuring the mold remains intact and undistorted. Inspect it for any imperfections that may affect the fit.
- Inspect the Mold: Take a moment to thoroughly examine the mold for accuracy. Confirm that all details are captured without voids or bubbles, which are critical for achieving an accurate teeth impression essential for creating well-fitting dentures.
Important Considerations:
- Ensure that the margins are clear of blood or saliva, as these can affect the accuracy of the impression.
- Practice is key to mastering timing in taking dental casts; using a timer for mixing and setting durations can be very helpful.
- Be aware of potential risks, such as loose teeth being pulled out by the putty or triggering a gag reflex in patients. Thankfully, DentKits’ advanced technology helps reduce these risks by ensuring a secure fit and comfort during the molding process.
By following these steps, you can achieve high-quality results that are essential for crafting precise and comfortable dentures. With DentKits’ and expert craftsmanship, your comfort is our priority.

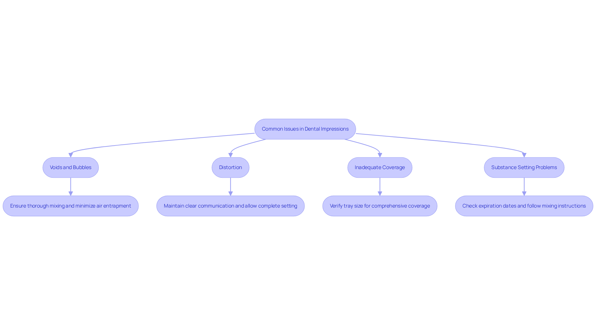
Identify and Troubleshoot Common Issues in Dental Impressions
Common problems during the mold-taking process can significantly affect the quality of dental molds, especially when using DentKits’ kit. Are you tired of lengthy dental visits? Here are some prevalent problems and their solutions that can help you achieve better results:
- Voids and Bubbles: These flaws frequently occur due to inadequate blending of the casting substance or trapped air during loading. To prevent this, ensure thorough mixing and carefully load the tray to minimize air entrapment. Research shows that 86% of crown-and-bridge casts contained at least one detectable error, often due to such issues.
- Distortion: Distortion can happen if the mold substance is taken out too soon or if the individual shifts during the procedure. To mitigate this, maintain clear communication with the patient, encouraging them to remain still, and allow the substance to set completely before removal.
- Inadequate Coverage: An incomplete representation occurs when the tray fails to cover all necessary teeth. Always verify the tray size before use to ensure comprehensive coverage.
- [Substance Setting Problems](https://speareducation.com/resources/spear-digest/dental-impression-problems-why-you-get-them-and-how-to-avoid-them): If the casting substance does not harden properly, it may be due to incorrect mixing ratios or outdated supplies. Regularly check the expiration dates and adhere to the manufacturer’s mixing instructions. Furthermore, utilizing nitrile gloves can avoid contamination that may influence the curing of vinyl polysiloxane (VPS) molds.
To troubleshoot these issues effectively, engage in open dialogue with the individual, double-check your materials and techniques, and exercise patience throughout the teeth impression-taking process. For example, a lab reported addressing problems with VPS molds by ensuring suitable outgassing durations and comprehensive cleaning of the primary mold. By understanding these common issues and their solutions, you can significantly improve the quality of your teeth impression, leading to better patient results. Utilizing DentKits’ teeth impression kit ensures that you are on the right path to , which are crucial for the subsequent 3D digitization and custom denture creation process.

Conclusion
Mastering the art of taking dental impressions is crucial for busy professionals who value efficiency and comfort in their dental care. Are you tired of lengthy dental visits? By embracing the latest advancements in digital technology and following a structured approach, this process can be streamlined. This means better-fitting dentures and improved oral health for your patients.
Throughout this guide, we’ve outlined key steps, from understanding the purpose of dental impressions to preparing for the procedure and troubleshooting common issues. We understand that using high-quality materials, maintaining a clean environment, and following precise instructions are vital. These factors directly influence the accuracy of the impressions and, consequently, the success of the final restorations.
In conclusion, investing time in mastering dental impressions not only enhances patient comfort but also significantly improves outcomes. By applying the techniques and tips discussed, you can ensure high-quality results that lead to satisfied patients and a more efficient dental practice. Embrace these practices and elevate the standard of care, making dental visits a smoother experience for everyone involved.
Frequently Asked Questions
What is the purpose of dental impressions?
Dental impressions are essential for creating accurate oral restorations, such as dentures, by capturing the unique shapes of your teeth and gums. This accuracy ensures that the final product fits comfortably and functions effectively.
How have advancements in technology improved dental impressions?
Recent advancements in digital molding technology have improved the speed and comfort of the impression process. High-definition 3D models enhance the fitting of dentures and can decrease scanning durations by as much as 37%, allowing for faster completion of final restorations.
How quickly can I expect to receive my dentures with digital molding technology?
With digital molding technology, you can potentially receive your dentures in about one week, compared to the usual two to three weeks with traditional methods.
What are the benefits of digital scans over traditional mold materials?
Digital scans replace traditional mold materials, reducing discomfort for patients and resulting in better-fitting crowns and onlays with fewer adjustments needed.
How do accurate dental impressions contribute to oral health?
Precise dental impressions improve the fit of dentures, which enhances overall oral health and aesthetics, leading to a more fulfilling oral experience.
